【导读】有同学在找2024年安庆师范大学专升本招生简章,安徽专升本招生简章网已经准备好了相关内容,希望能够对大家有所帮助!

2024年安庆师范大学专升本招生简章














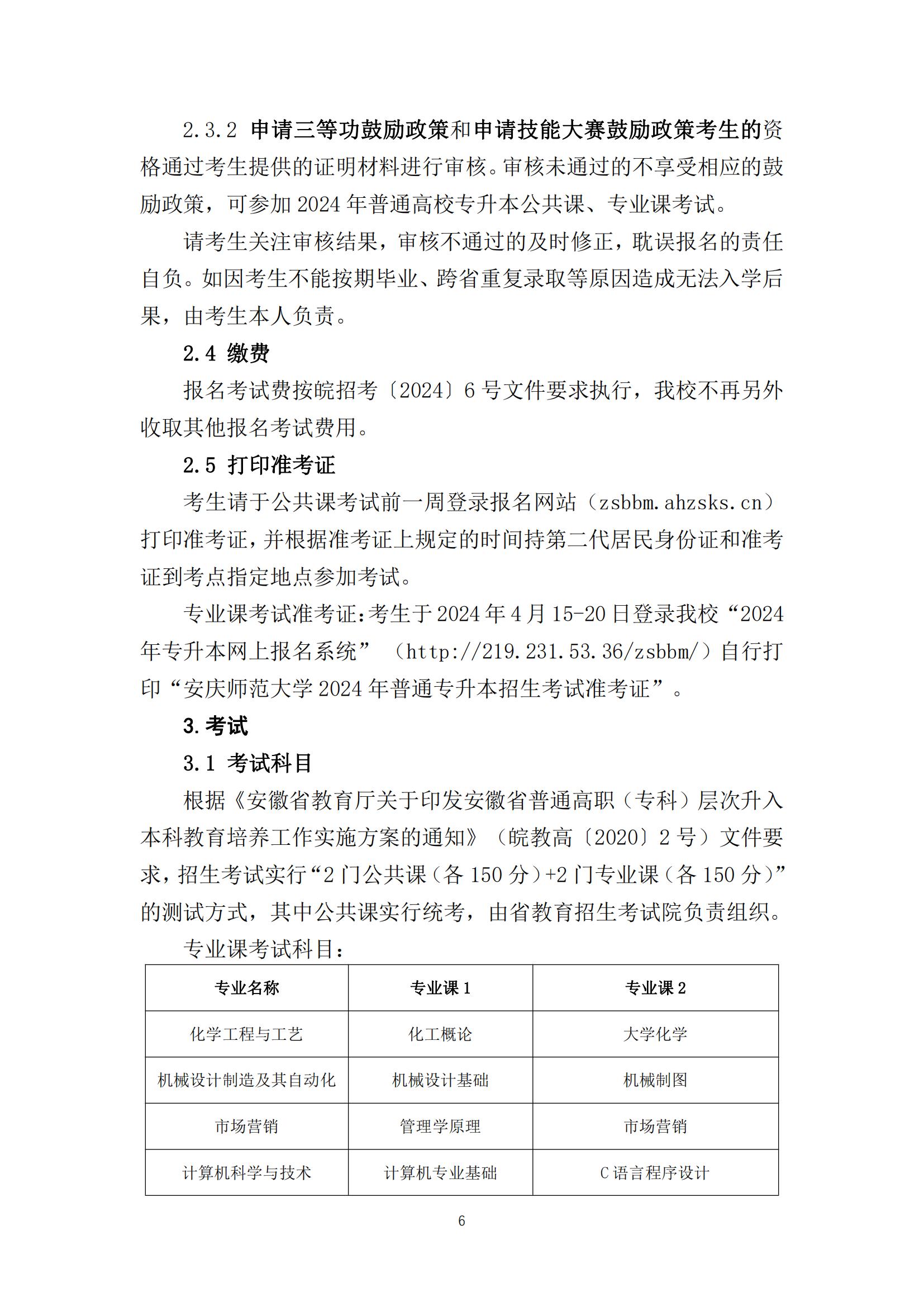
展开全文
—— 没找你想要的专升本资讯?预约免费咨询 ——
你的姓名
*联系方式
就读年级
就读专业
立即预约
长按图片识别二维码
加入2024年安徽专升本考生交流群
↓ ↓ ↓

2024年安庆师范大学专升本招生简章的相关内容到这里就结束了,有其他问题的同学,可以长按扫码上方二维码,进群资讯专业老师,更多资讯可以进入安徽专升本网(www.ahsxez.com)查询!

安徽专升本声明
(一)由于考试政策等各方面情况的不断调整与变化,本网站所提供的考试信息仅供参考,请以权威部门公布的正式信息为准。
(二)本网站在文章内容来源出处标注为其他平台的稿件均为转载稿,免费转载出于非商业性学习目的,版权归原作者所有。如您对内容、版权等问题存在异议请于我们联系,我们会及时处理。
文章来源于网络,如有侵权,请联系删除

新手指南
资考老师
教资培训
升本报名
自考咨询
成考咨询



