安徽专升本持续为大家带来复习备考资料,接下来为大家带来2023年池州专升本是如何录取的的详细讲解,希望能帮助大家顺利备考哦。预祝大家考试成功哦。

2023年池州专升本是如何录取的?
点击加入:2023年安徽专升本考生交流群,和其他考生一起学习吧!
点击进入:2023年安徽专升本报名指导入口
真题怎么找:22年专升本真题正在持续整理中,大家可以关注【安徽传爱专升本】微信公众号,了解安徽专升本的相关资讯,避免漏掉重要信息。回复【升本试题】免费领公众号真题资料!
安徽专升本自古以来都采取分数择优录取+学校自主录取的原则,分数择优录取就是你考得越高,录取几率越大;学校自主录取就是每所本科学校都有自己独特的录取方法。只有符合了这两个条件,你才可以被录取。
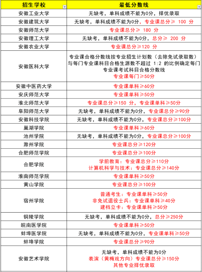
1、分数线
首先来说分数线。
众所周知,安徽专升本的分数线一共有三条:各院校最低分数线+公共课最低控分线+各院校录取分数线。
只有三条分数线全部通过,你才会被录取,缺一不可。


这条分数线是本科学校自主决定的,所以你会看到每所学校的最低分数线都不太一样,不过这条分数线低的可怜,对于大多数学校来说,没有什么参考价值,只要好好复习,所有人都能过线,有手就行。
2、公共课最低控分线
每年安徽专升本考完试一个月内,安徽教育厅会根据招生计划、考生数和考生成绩等因素,划定公共课考试合格分数线。
比如,安徽专升本公共课文科分数合格线是132分。没戳,公共课满分300分,你只需要达到132分就行了。
过公共课最低控分线是进行后续一系列录取程序的最低标准,如果你的公共课成绩达不到这个分数,那对不起了,你和本科的缘分尽了,就算你专业课满分,也无法参加录取和调剂,没错,调剂也没资格。
不过,这条分数线的参考价值也不大,还是那句话,有手就行。
各院校录取分数线
每年公共课最低控分线公布后两个星期内,各本科招生院校会根据合格考生的成绩,公布本校各个专业的录取分数线。(2022年的还没有发布)
调剂
所谓调剂,即在录取阶段结束时,个别院校专业仍未招满,那么将会对剩余名额进行第二次择优录取。
招生计划有缺额的院校,会在规定时间发布第一轮接受调剂通知。未被录取的线上考生,按照各招生院校调剂方案可申请调剂一所本科院校的一个专业。
根据第一轮调剂后计划完成情况,如果仍然有剩余名额,可进行第二轮调剂。
安徽专升本的调剂区别于其他考试调剂,需要考生自己手动操作,手动填报志愿,填报完成后,系统才会按照择优录取原则,按成绩从高到低检索。
另外,在调剂时,兄弟集美萌需要特别注意的是:各招生院校的调剂规则各不相同,如果你不按照各本科院校的调剂规则进行填报,可能会调剂失败哦~比如,今年取消了校内内调剂,还增加了一个校内计划调整......
以上就是关于2023年池州专升本是如何录取的的简要介绍了,希望大家在安徽专升本考试中能够取得自己心仪的成绩。想知道更多专升本考试的相关资讯,如安徽专升本准考证打印、招生学校、考试动态、招生专业等。敬请关注安徽专升本考试网。
想了解更多安徽专升本考试信息,可以关注安徽传爱专升本网微信公众号,回复“升本试题”即可获取安徽专升本真题。还可以扫码加入右侧【安徽专升本考试交流群】或点击【在线咨询】为你在线解答,快跟上安徽专升本考试大部队吧!

安徽专升本声明
(一)由于考试政策等各方面情况的不断调整与变化,本网站所提供的考试信息仅供参考,请以权威部门公布的正式信息为准。
(二)本网站在文章内容来源出处标注为其他平台的稿件均为转载稿,免费转载出于非商业性学习目的,版权归原作者所有。如您对内容、版权等问题存在异议请于我们联系,我们会及时处理。
文章来源于网络,如有侵权,请联系删除

新手指南
资考老师
教资培训
升本报名
自考咨询
成考咨询



