黄山学院专升本为大家带来2024年黄山学院专升本专业有哪些的详细讲解,希望能帮助大家顺利备考哦,预祝大家考试成功哦。

2024年黄山学院专升本专业有哪些?

备注:(1)三等功鼓励政策退役士兵、技能大赛鼓励政策考生招生计划包含在以上招生计划内。技能大赛鼓励政策考生录取比例不超过考生报考专业总计划的10%;
(2)所有专业学制均为 2 年;
(3)免文化课考试退役士兵专项计划文理兼招。
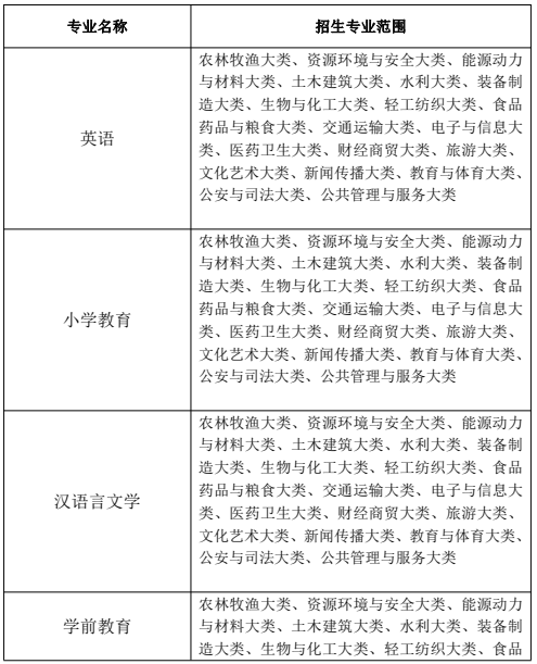
1.2 招生专业范围


注:专业大类分类标准参照教育部高等职业教育专业目录(2021年)执行。
以上就是关于2024年黄山学院专升本专业有哪些的简要介绍了,希望大家在2024年安徽专升本能够取得自己心仪的成绩。如有更多想要知道安徽专升本院校的相关资讯,如安徽专升本招生学校、考试动态、招生专业等。敬请关注安徽专升本(www.ahsxez.com)。
想了解更多安徽专升本考试信息,可以关注【安徽传爱专升本网】微信公众号哦,回复【升本试题】获取安徽专升本真题哦,还可以加入【安徽专升本考试交流群】为你在线解答,快跟上安徽专升本考试大部队吧。

安徽专升本声明
(一)由于考试政策等各方面情况的不断调整与变化,本网站所提供的考试信息仅供参考,请以权威部门公布的正式信息为准。
(二)本网站在文章内容来源出处标注为其他平台的稿件均为转载稿,免费转载出于非商业性学习目的,版权归原作者所有。如您对内容、版权等问题存在异议请于我们联系,我们会及时处理。
文章来源于网络,如有侵权,请联系删除

新手指南
资考老师
教资培训
升本报名
自考咨询
成考咨询



