想要报考蚌埠学院专升本的同学看过来哦,安徽专升本接下来为大家带来2022年蚌埠学院普通专升本招生章程的详细讲解,希望能帮助大家顺利备考哦。预祝大家考试成功哦。

2022年蚌埠学院普通专升本招生章程
学校全称:蚌埠学院
办学层次:本科
办学类型:公办普通本科高校
办学地址:
1.蚌埠学院本部,安徽省蚌埠市龙子湖区曹山路 1866 号
2.蚌埠学院应用技术学院,安徽省蚌埠市高新区燕山路 1611 号
联合培养院校:
安徽电子信息职业技术学院:公办普通高职(专科)学校,安徽省蚌埠市龙子湖区曹山路 1000 号
1. 招生计划及专业招生要求
1.1 招生专业计划


(1) 三等功鼓励政策退役士兵、技能大赛鼓励政策考生招生计划包含在以上招生计划内。 技能大赛鼓励政策考生录取比例不超过考生报考专业总计划的 10%。
(2) 所有专业学制均为 2 年。
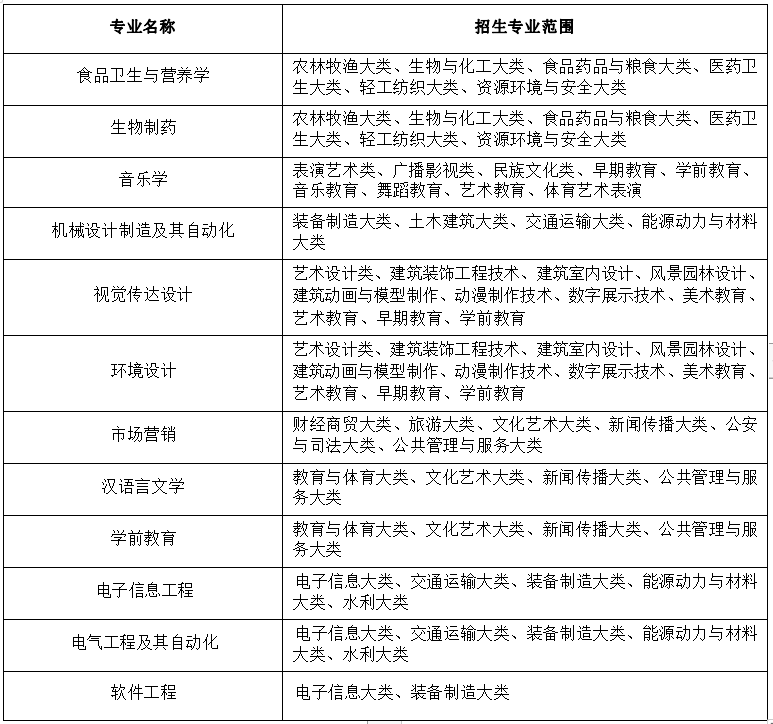
1.2 招生专业范围


注:专业大类分类标准按照教育部高等职业教育专业目录(2015 年)执行。
2.报名
2.1 报名条件:
2.1.1 2022 年安徽省省属普通高校(以及经过批准举办普通高等职业教育 的成人高等院校) 的应届全日制普通高职(专科) 毕业生; 在安徽省应征入伍具 备普通高职(专科) 学历的退役士兵。 所有考生须参加省考试院统一组织的报名, 并取得考生号。身体条件符合《普通高等学校招生体检工作指导意见》的体检要 求, 同时毕业专业须符合我校相应专业招生专业范围的要求, 毕业专业非以上专 业(类)的考生不能报考我校相应专升本专业。
2.1.2 申请我校技能大赛鼓励政策的考生:
获得省教育厅等部门联合主办的全省职业院校技能大赛一等奖或教育部等 部委联合主办的全国职业院校技能大赛三等奖及以上的高职(专科)应届毕业生, 符合普通专升本考试招生报考条件并报考相应专业的, 免于参加公共课考试, 经 我校面试通过, 可直接录取。面试未通过者可继续参加公共课和专业课考试, 符 合我校录取条件者仍可正常录取。技能大赛获奖考生的免试资格, 由我校依据教 育厅下发的获奖名单进行审核。
2.2 报名办法
2.2.1 意向报考我校且符合我校报考条件的考生(不含在安徽省应征入伍并 在外省院校完成高职(专科) 学业的退役士兵考生)均须严格按照《安徽省 2022 年普通高校专升本考试招生工作操作办法》 (皖招考〔2022〕 1 号) 的要求在 2022 年 3 月 18 日 10:00 至 3 月 22 日 16:00 报名, 并通过微信小程序随时关注自己的 审核状态, 在 3 月 24 日 17:00 前完成缴费。具体报名操作流程请关注省考试院 网站或微信公众号。
2.2.2 意向报考我校且符合我校报考条件的在安徽省应征入伍并在外省院 校完成高职(专科) 学业的退役士兵考生, 需发邮件进行线上资格审核, 具体要 求如下:
(1)考生须将下述资格证明材料原件按清单顺序编号扫描为电子档并命名 为申请 xxx 专业退役士兵+考生姓名+2022 专升本报名材料(PDF 格式文件)(例: 申请 xxx 专业退役士兵张**2022 专升本报名材料.pdf)发送至我校招生办邮箱 bbczsb@163.com(邮件接收时间为:2022 年 3 月 20 日——3 月 21 日 16:00, 以电子邮件到达邮箱时间为准, 过时无效) ,提交材料后邮箱收到自动回复邮件 表明邮件成功提交。
(2) 扫描材料清单: a.身份证正反面(人像面和国徽面扫描在一张纸上) ; b.毕业证书(或由毕业学校出具加盖红章的包含就读学校、专业、毕业时间等信 息的学籍管理系统页面截图);c.退出现役证;d.承诺书(附件 1);e,本人联 系手机号码。
若考生提供的手机号码错误或联系不上,后果由考生本人负责。
经在线资格审核通过的此类考生在网上按照应届毕业生报名流程, 完成其他 信息填报、审核及缴费。
2.2.3 所有申请三等功鼓励政策退役士兵考生、技能大赛获奖鼓励政策考生 须将下述资格证明材料原件按清单顺序编号扫描为电子档并命名为考生类别+考 生姓名+2022 专升本报名材料(PDF 格式文件) (例:申请 xxx 专业鼓励政策考 生张**2022 专升本报名材料.pdf)发送至我校招生办邮箱 bbczsb@163.com(邮 件接收截止时间为: 2022 年 3 月 23 日 16: 00, 以电子邮件到达邮箱时间为准, 过时无效) ,提交材料后邮箱收到自动回复邮件表明邮件成功提交。
(1)申请三等功鼓励政策退役士兵考生:a.承诺书(附件 1);b.免试录 取申请表(附件 2) ;c.身份证正反面; d.退役证; e.立功受奖证书; f.报名信 息表
(2)申请技能大赛获奖鼓励政策考生: a.承诺书(附件 1);b.免试录取 申请表(附件 2);c.身份证正反面;d.获奖证书;e.报名信息表
未按要求提交材料的考生不具备相应资格,后果由考生本人负责。考生填 报的信息和提交的材料实行承诺制,考生本人对所填报信息和提交材料的真实 性负责。对于填报提交虚假信息或材料获取考试资格的,将按照教育部相关规 定予以处理,并记入诚信档案。
2.3 资格审核
2.3.1 根据皖招考〔2022〕1 号文件规定, 考生报考资格由毕业院校进行审 核, 审核未通过者不具备我校报名资格。我校将对报考免试退役士兵专项计划考 生资格进行复审。
2.3.2 申请三等功鼓励政策和申请技能大赛鼓励政策考生的资格通过考生 提供的证明材料进行审核。审核未通过的不享受相应的鼓励政策,可参加 2022 年 4 月 9 日-10 日举行的普通高校专升本考试。
如考生不能按期毕业、重复录取等原因造成无法入学后果, 由考生本人负责。 2.4. 缴费报名考试费按皖招考〔2022〕1 号文件要求执行, 我校不再另外收取其他报 名考试费用。
2.5 打印准考证
(1)公共课考试准考证:按照省考试院统一要求自行打印,具体时间和办 法请关注安徽省教育招生考试院网站或安徽省教育招生考试院微信公众号及报 名微信小程序。
(2) 专业课考试准考证: 考生报名并缴费成功后, 于 2022 年 4 月 7 日——4 月 10 日登录蚌埠学院招生信息网,自行打印专业课考试准考证。
3. 考试
3.1 考试科目
根据《安徽省教育厅关于印发安徽省普通高职(专科) 层次升入本科教育培 养工作实施方案的通知》(皖教高〔2020〕2 号)文件要求,招生考试实行“2 门公共课(各 150 分)+2 门专业课(各 150 分)”的测试方式,其中公共课实 行统考, 由省教育招生考试院负责组织。符合免试条件的退役士兵可自行决定是 否参加公共课科目考试。
专业课考试科目:

(1)专业课考试大纲、专业课复习参考书目在学校招生信息网另行发布, 网址链接: http://zhaoban.bbc.edu.cn/。
(2)免试退役士兵须参加我校组织的职业适应性测试,主要考核考生未来 从事生产、建设、服务、管理等一线工作所必备的基本职业素质, 职业适应性测 试相关信息在学校招生信息网另行发布。
(3)技能大赛获奖考生面试相关信息在学校招生信息网另行发布。
3.2 考试时间和考试地点
公共课统考由省考试院统一编排考场, 各市招生考试机构负责组织实施。公 共课考试地点原则上设在考生报考院校所在市, 考点安排在国家教育考试标准化 考点。专业课考试地点设在蚌埠学院,具体考场详见专业课考试准考证。
院校测试时间和方式视疫情发展情况而定,请密切关注蚌埠学院招生信息网,并保持手机畅通。

3.3 成绩公布及复核
公共课:按皖招考〔2022〕1 号文件执行。
专业课:考生可于 2022 年 4 月 13 日—4 月 18 日登录蚌埠学院招生信息网 查询专业课考试成绩, 免试退役士兵职业适应性测试成绩同期发布。考生如对自 己的专业课科目考试成绩有异议,可下载填写《蚌埠学院 2022 年普通专升本招 生考试成绩查核申请表》 (附件 3) 于 4 月 18 日上午 11:30 前发送至电子邮箱:
bbczsb@163.com 申请查分,逾期不予受理。我校于 4 月 18 日 19:00 前对成绩 核查有误的进行个别反馈, 核查无误的将不再另行通知。 成绩复核范围为核查答 卷是否错统、漏统、漏改。成绩复核工作在学校纪委办监督下统一组织实施。
4. 录取
4.1 录取总体原则
所有专业按照《安徽省教育厅关于印发安徽省普通高职(专科) 层次升入本 科教育培养工作实施方案的通知》(皖教高〔2020〕2 号) 、《关于做好大中专 等学校学生应征入伍工作的通知》(皖征〔2020〕7 号)和皖招考〔2022〕1 号 文件精神,德智体美劳全面考核,择优录取;公平竞争,公正选拔。
4.2 录取细则
严格按照安徽省教育厅下达的招生计划和我校以下录取细则, 结合考生志愿 进行录取。
4.2.1 申请三等功鼓励政策的退役士兵考生:通过我校资格审核, 公示无 异议后,按考生填报的志愿免试录取。
4.2.2 申请技能大赛鼓励政策考生:通过我校资格审核, 参加我校组织的 面试, 面试合格后按考生填报的志愿, 根据面试成绩从高分到低分排序, 择优录取, 名额不超过该专业总计划的 10%。面试分数相同时根据高职(专科) 阶段的 学业成绩和综合表现依序择优录取。
4.2.3 填报免试退役士兵专项计划考生:参加我校职业适应性测试, 根据 其测试成绩从高分到低分排序, 按免试退役士兵专项计划数择优录取。测试分数 相同时根据高职(专科)阶段的学业成绩和综合表现依序择优录取。
4.2.4 填报普通计划志愿的考生 (非专项计划) :在公共课达到省考试院划 定的公共课考试合格分数线且专业课两门课程成绩之和≥90 分的基础上,按照 考生公共课+专业课成绩总分从高分到低分排序,择优录取,若考生成绩总和相 同, 则按单科顺序及分数从高到低排序, 择优录取, 单科排序为: 专业课 1、专 业课 2、大学语文(或高等数学)、英语。
4.2.5 填报非免试退役士兵专项计划、原建档立卡考生专项计划的考生录取 细则与普通考生录取细则相同,单独排序,按相应专项招生计划数择优录取。
4.3 计划调整原则
若招生专业生源不均衡, 我校将进行计划调整尽可能满足考生志愿, 调整总 体顺序为:专业内计划调整、专业间计划调整、外校生源调剂。
4.3.1 专业内计划调整: 同一专业因生源不足未完成的计划类别, 将剩余计 划整合按比例调整至合格生源充足的类别进行录取。规则如下: 按各类别剩余合 格生源数确定计划分配比例, 剩余计划按比例分配至尚有合格生源的类别, 按照 分数优先的原则,按照总分从高分到低分进行录取,各类别考生按照本章程中 4.2 录取细则进行分类录取。
4.3.2 专业间计划调整: 因生源不足未完成计划的专业, 将剩余计划按比例 调整至合格生源充足的专业进行录取。规则如下: 按各专业剩余合格生源数确定 计划分配比例, 剩余计划按比例分配至尚有合格生源的专业, 按照分数优先的原 则,按照总分从高分到低分进行录取,如总分相同,各类别考生按照本章程中 4.2 录取细则进行分类录取。
4.3.3 外校生源调剂:若校内专业计划调整录取后仍有未完成的招生计划, 在公布缺额计划后规定时间内接受校外生源调剂。
(1)调剂考生需同时符合以下条件:a.申请调剂的专业与原报考专业公共 课考试科目相同、专业类别一致, 不接受跨专业类别调剂; b.公共课达到省考试 院统一划定的分数线且未被任何学校录取(填报免试退役士兵计划调剂志愿的考 生除外) ;c.毕业专业须符合我校招生专业范围要求; d.原报考专业与报考的调 剂专业的专业类须相同; e.申请调剂普通类计划、非免试退役士兵计划、原建档 立卡计划的,专业课不得有缺考。
(2)调剂录取规则:在各专业计划范围内,按照公共课总分从高分到低分 排序, 择优录取, 若考生成绩总分相同, 则按单科顺序及分数从高到低排序, 择优录取, 单科排序方式: 大学语文(或高等数学) 、英语。若按照计划录取到最 后一名时出现成绩平行的情况, 则按照高职(专科) 阶段学业成绩和综合表现择 优录取。
(3)我校对填报免试退役士兵专项计划缺额计划的考生组织面试。结合考 生志愿, 根据考生面试成绩从高分到低分录取。若按照计划录取到最后一名时出 现成绩平行的情况,则按照高职(专科)阶段学业成绩和综合表现择优录取。
4.4. 录取结果公布
考生录取名单在我校招生信息网发布,请考生自行登录查询。
5. 报到注册
新生持录取通知书等在我校规定的时间内报到入学。无故不按期报到的一律 取消入学资格。报到时不能提供相关材料, 或所提供材料与报名时不一致的, 不 予办理入学手续,其入学资格无效。
对录取后未报到、自行放弃入学资格的免试退役士兵,不再享受免试专升 本政策。
6. 资格复查
新生入学后, 我校根据招生政策、录取标准、《普通高等学校招生体检工作 指导意见》及学籍管理相关规定, 对新生报考及录取资格进行复查, 对不符合条 件或有弄虚作假、违纪舞弊行为的,取消入学资格,并按照相关规定予以处理, 由此产生的一切后果由考生自负。
7. 学籍学历管理及待遇
普通高校专升本学生在校学习期间, 学籍管理按照《普通高等学校学生管理 规定》执行。
普通高校专升本学生按教学计划修完规定课程, 成绩合格, 由学校颁发普通 高等教育本科毕业证书。按照《教育部关于当前加强高等学校学历证书规范管理 的通知》(教学〔2002〕15 号)精神,专升本学生毕业证书的内容须填写“在 本校××专业专科起点本科学习”, 学习时间按进入本科阶段学习的实际时间填 写。符合学士学位授予条件的授予相应学士学位。
普通高校专升本学生的学费按照皖发改价费[2021]348 号、 皖价行费〔2000〕 259 号等文件有关规定文件标准执行, 学费标准与普通本科相应专业学费标准相 同。收费标准如有变更,以省学费审定部门核准的最新收费标准执行。
普通高校专升本学生毕业时,执行国家本科毕业生的有关就业政策。
8.资助政策
为激励广大同学勤奋学习, 帮助家庭经济困难学生顺利完成学业, 学校积极 开辟绿色通道, 采取了国家奖助学金、 安徽省生源地信用助学贷款、 校内助学金、 学校奖学金、勤工助学、临时困难补助等多渠道、多元化的资助办法。
9.违规处理
在报名、考试中违规的考生及有关工作人员, 严格按照《国家教育考试违规 处理办法》和教育部有关文件规定处理;涉嫌违法的,移送司法机关,依照《中 华人民共和国刑法修正案(九)》等追究其法律责任。
10. 其他须知
10.1 考生本人应坚持诚信的原则,报名所填报材料必须真实。
10.2 我校普通专升本招生考试各项工作在学校普通专升本招生考试工作领 导小组统一领导下进行,校纪检监察部门全程监督。
10.3 根据《安徽省教育厅关于严禁职业院校升学考试改革试点高校举办升 学考试考前辅导的通知》(皖教秘高〔2014〕6 号)要求, 我校及其教职工(含与 学校有劳动关系的临时工作人员)严禁举办或与社会机构联合举办任何形式的升 学考试考前辅导。严禁参加专升本本科高校为社会中介或培训等机构进行教学、 宣讲、讲座等任何形式的辅导活动提供学校教室、宿舍、图书馆等校内场所。严 禁高校人员参与升学考试考前辅导的教学等任何形式的活动。
10.4 蚌埠学院招生信息网(http://zhaoban.bbc.edu.cn/)是我校相关招 生考试、录取信息发布的唯一渠道, 请广大考生主动及时关注, 有关信息学校不 再具体通知考生本人,考生因个人原因造成后果的由考生本人承担。
本校承诺严格执行国家招生政策, 坚决杜绝任何形式的有偿招生, 学校及工 作人员不参与任何中介机构或辅导机构教学、讲座等活动。以学校名义进行非法 招生宣传等活动的中介机构或个人,本校将依法追究其责任。学校举报电话: 0552-3177258;安徽省教育招生考试院举报电话: 0551-63609561,举报信箱: jiancha@ahedu.gov.cn。
11. 联系方式
联系咨询电话:0552-3177008,0552-3177533
网址: http://zhaoban.bbc.edu.cn/
本章程由蚌埠学院负责解释。
以上文章转载至蚌埠学院官网,如有侵权请联系立即删除。(https://www.bbc.edu.cn/)
以上就是关于2022年蚌埠学院普通专升本招生章程的简要介绍了,希望大家在2022年安徽专升本能够取得自己心仪的成绩。如有更多想要知道安徽专升本院校的相关资讯,如专升本招生学校、考试动态、招生专业等。敬请关注安徽专升本(www.ahsxez.com)。
想了解更多安徽专升本考试信息,可以关注安徽传爱专升本网微信公众号哦,回复【升本试题】获取安徽专升本真题哦,还可以扫码加入右侧【安徽专升本考试交流群】或点击【在线咨询】为你在线解答,快跟上安徽专升本考试大部队吧

安徽专升本声明
(一)由于考试政策等各方面情况的不断调整与变化,本网站所提供的考试信息仅供参考,请以权威部门公布的正式信息为准。
(二)本网站在文章内容来源出处标注为其他平台的稿件均为转载稿,免费转载出于非商业性学习目的,版权归原作者所有。如您对内容、版权等问题存在异议请于我们联系,我们会及时处理。
文章来源于网络,如有侵权,请联系删除

新手指南
资考老师
教资培训
升本报名
自考咨询
成考咨询



