【导读】今天蚌埠工商学院专升本网,为大家带来了2022年蚌埠工商学院专升本招生简章,相信很多考生对此比较关心这个问题,下面就一起来看看吧!

学校全称: 蚌埠工商学院
办学层次: 本科
办学类型: 民办普通本科高校
办学地址: 安徽省蚌埠市禹会区东海大道 7100 号
1.招生计划及专业招生要求
1.1 招生专业计划


(1) 三等功鼓励政策退役士兵、技能大赛鼓励政策考生招生计划包含在以上招生计划
内。技能大赛鼓励政策考生录取比例不超过考生报考专业总计划的 20%。
(2) 所有专业学制均为 2 年。
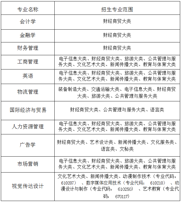
1.2 招生专业范围

注: 专业大类分类标准按照教育部高等职业教育专业目录(2015 年) 执行。
2.报名
2.1 报名条件
2.1.1 2022 年安徽省省属普通高校(以及经过批准举办普通高等职业教育 的成人高等院校) 的应届全日制普通高职(专科) 毕业生; 在安徽省应征入伍具 备普通高职(专科) 学历的退役士兵。所有考生须参加省考试院统一组织的报名, 并取得考生号。身体条件符合《普通高等学校招生体检工作指导意见》 的体检要 求,同时毕业专业须符合我校相应专业招生专业范围的要求,毕业专业非以上专 业(类) 的考生不能报考我校相应专升本专业。
2.1.2 申请我校技能大赛鼓励政策的考生: 获得省教育厅等部门联合主办的 全省职业院校技能大赛一等奖或教育部等部委联合主办的全国职业院校技能大 赛三等奖及以上的高职(专科) 应届毕业生,符合普通专升本考试招生报考条件 且高职(专科) 专业符合招生专业范围,免于参加公共课考试,经我校面试通过, 可直接录取。
2.2 报名办法
2.2.1 意向报考我校且符合我校报考条件的考生(不含在安徽省应征入伍并 在外省院校完成高职(专科) 学业的退役士兵考生)考生均须严格按照《安徽省 2022 年普通高校专升本考试招生工作操作办法》 (皖招考〔2022〕 1 号) 的要求 在 2022 年 3 月 18 日 10:00 至 3 月 22 日 16:00 报名,并通过微信小程序随时关 注自己的审核状态,在 3 月 24 日 17:00 前完成缴费。具体报名操作流程请关注 省考试院网站或微信公众号。
2.2.2 意向报考我校且符合我校报考条件的在安徽省应征入伍并在外省院 校完成高职(专科) 学业的退役士兵考生,须将下述资格证明材料原件按清单顺 序编号扫描为电子档并命名为省外就读省内入伍退役考生+考生姓名+2022 专升 本报名材料(PDF 格式文件) (例: 申请省外就读省内入伍退役考生张**2022 专升本报名材料.pdf) 发送至我校招生办邮箱 bbgsxy@163.com(邮件接收截止 时间为: 2022 年 3 月 20 日 16: 00,以电子邮件到达邮箱时间为准,过时无效), 提交材料后请电话确认报名材料是否成功提交,并及时确认资格审核情况,资格 审核通过后按照应届毕业生报名流程,完成其他信息填报、审核及缴费。(联系 电话: 0552-2566580) 。
在安徽省应征入伍并在外省院校完成高职(专科) 学业的退役士兵考生: a. 本人身份证及复印件(人像面和国徽面复印在一张纸上) ;b.毕业证书(或由毕 业学校出具加盖红章的包含就读学校、专业、毕业时间等信息的学籍管理系统页 面截图); c.退出现役证。
2.2.3 所有申请三等功鼓励政策退役士兵考生、技能大赛获奖鼓励政策考生 须将下述资格证明材料原件按清单顺序编号扫描为电子档并命名为考生类别+考
生姓名+2022 专升本报名材料(PDF 格式文件) (例: 申请 xxx 专业鼓励政策考 生张**2022 专升本报名材料.pdf) 发送至我校招生办邮箱 bbgsxy@163.com(邮 件接收截止时间为: 2022 年 3 月 22 日 16: 00,以电子邮件到达邮箱时间为准, 过时无效) ,提交材料后请电话确认报名材料是否成功提交(联系电话: 0552-2566580) 。
申请三等功鼓励政策退役士兵考生: a. 承诺书(附件 1) ;b. 申请表(附 件 2) ;c. 身份证正反面; d. 退役证; e. 立功受奖证书等。
申请技能大赛获奖鼓励政策考生:a. 承诺书(附件 1);b. 申请表(附件 2);c. 身份证正反面; d. 获奖证书等。
未按要求提交材料的考生不具备相应资格,后果由考生本人负责。考生填 报的信息和提交的材料实行承诺制,考生本人对所填报信息和提交材料的真实 性负责。对于填报提交虚假信息或材料获取考试资格的,将按照教育部相关规 定予以处理,并记入诚信档案。
2.3 资格审核
2.3.1 根据皖招考〔2022〕 1 号文件规定,考生报考资格由毕业院校进行审
核,审核未通过者不具备我校报名资格。我校将对报考免试退役士兵专项计划考 生资格进行复审。
2.3.2 申请三等功鼓励政策和申请技能大赛鼓励政策考生的资格通过考生 提供的证明材料进行审核。审核未通过的不享受相应的鼓励政策,可参加 2022 年 4 月 9 日-10 日举行的普通高校专升本考试。
如考生不能按期毕业、重复录取等原因造成无法入学后果,由考生本人负责。 2.4. 缴费
报名考试费按皖招考〔2022〕 1 号文件要求执行,我校不再另外收取其他报 名考试费用。
2.5 打印准考证
公共课考试准考证按照省考试院统一要求自行打印,具体时间和办法请关注 安徽省教育招生考试院网站或安徽省教育招生考试院微信公众号及报名微信小 程序。
专业课考试准考证: 打印时间和方式将在我校官网或“招生就业网——通知 公告”另行通知。
3. 考试
3.1 考试科目
根据《安徽省教育厅关于印发安徽省普通高职(专科) 层次升入本科教育培 养工作实施方案的通知》 (皖教高〔2020〕 2 号) 文件要求,招生考试实行“2 门公共课(各 150 分) +2 门专业课(各 150 分) ”的测试方式,其中公共课实
行统考,由省教育招生考试院负责组织。符合免试条件的退役士兵可自行决定是 否参加公共课科目考试。
专业课考试科目:

专业课考试大纲、专业课参考书目获取办法、免试退役士兵参加的职业适应 性或职业技能综合考查内容、以及技能大赛获奖考生测试内容、测试相关信息将 在我校“招生就业网——通知公告”发布(http://zsjy.bctb.edu.cn/) 。
3.2 考试时间和考试地点
公共课统考由省考试院统一编排考场,各市招生考试机构负责组织实施。公 共课考试地点原则上设在考生报考院校所在市,考点安排在国家教育考试标准化 考点。专业课考试地点设在蚌埠工商学院(安徽省蚌埠市禹会区东海大道 7100 号) ,具体考场详见准考证,(准考证打印信息将在我校“招生就业网——通知 公告”发布,http://zsjy.bctb.edu.cn/) 。
| 英语 | 4 月 9 日下午 14:00—15:30 |
| 专业课 1 | 4 月 10 日上午 8: 30—10: 00 |
| 专业课 2 | 4 月 10 日上午 10: 30—12: 00 |
报考免试退役士兵专项计划考生的测试时间和技能大赛获奖鼓励政策考生 面试时间另行通知。
3.3 成绩公布及复核
公共课: 按皖招考〔2022〕 1 号文件执行。
专业课: 报考免试退役士兵专项计划考生的测试和专业课成绩同步公布,由 考生登录我校官方网站查询考试成绩。专业课科目考试成绩有异议可登陆我校官 方网站(http://zsjy.bctb.edu.cn/) 下载查分申请表,经毕业学校签署意见, 由本人携带身份证、准考证及查分申请表在成绩公布两个工作日内前来我校教务 处申请核查。查分限查漏改、漏统、错统。经核查有误的通知考生,核查无误的 不予通知。
4. 录取
4.1 录取总体原则
所有专业按照《安徽省教育厅关于印发安徽省普通高职(专科) 层次升入本 科教育培养工作实施方案的通知》 (皖教高〔2020〕 2 号) 、《关于做好大中专 等学校学生应征入伍工作的通知》 (皖征〔2020〕 7 号) 和皖招考〔2022〕 1 号 文件精神,德智体美劳全面考核,择优录取; 公平竞争,公正选拔。
4.2 录取细则
严格按照安徽省教育厅下达的招生计划和我校以下录取细则,结合考生志愿 进行录取。
4.2.1 申请三等功鼓励政策的退役士兵考生: 通过我校资格审核,公示无 异议后,按考生填报的志愿免试录取。
4.2.2 申请技能大赛鼓励政策考生: 通过我校资格审核,参加我校组织的面 试,面试合格后按考生填报的志愿,根据面试成绩从高分到低分排序,择优录取, 名额不超过该专业总计划的 20%。若出现若干名考生面试分数一致,且名次为录 取考生最后一名,则以考生提供带有学校公章的高职(专科) 期间学业考试成绩 作为录取参考。
4.2.3 填报免试退役士兵专项计划考生: 参加我校综合面试,考查合格考生 根据其职业技能综合考查成绩从高分到低分排序,按免试退役士兵专项计划数择 优录取。若出现若干名考生面试分数一致,且名次为录取考生最后一名,则以考 生提供带有学校公章的高职(专科) 期间学业考试成绩作为录取参考。
4.2.4 填报普通计划志愿的考生(非专项计划) :
在公共课达到省考试院划定的公共课考试合格分数线且专业课总分不低于 100 分(不得有缺考科目) 的基础上,按照考生公共课和专业课成绩总和从高分 到低分排序,择优录取,若考生成绩总和相同,按照以下位序依次录取:
(1) 总分相同时,比较公共课总分,高者优先;
(2) 总分和公共课总分都相同时,比较英语成绩,高者优先;
(3) 总分、公共课总分和英语成绩都相同时,比较专业课科目一成绩,高 者优先;
(4) 若所有成绩都相同则按考生在高职(专科) 在校期间考试成绩作为录 取参考依据。
4.2.5 填报非免试退役士兵专项计划、原建档立卡考生专项计划的考生录取 细则与普通考生录取细则相同,单独排序,按相应专项招生计划数择优录取。
4.3 计划调整原则
若招生专业生源不均衡,我校将进行计划调整尽可能满足考生志愿。调整总 体顺序为: 专业内计划调整、专业间计划调整、外校生源调剂。
4.3.1 专业内计划调整
(1) 普通计划合格生源不足,专项计划生源富足时。将剩余普通计划名额 按生源比例分别调整至免试退役士兵专项计划、非免试退役士兵专项计划和建档 立卡考生专项计划。
(2) 普通计划合格生源富足,专项计划合格生源不足时。将剩余专项计划 名额调整至普通计划中。
4.3.2 专业间计划调整
按各专业剩余合格生源数确定计划的分配比例,将剩余计划按比例分配至尚 有合格生源的专业中,各类别考生按照本章程“录取细则”中“4.2.3”“4.2.4” 以及“4.2.5”相关规定进行分类录取。
4.3.3 外校生源调剂
若校内专业计划调整录取后仍有未完成的招生计划,在公布缺额计划后规定 时间内接受校外生源调剂。
调剂考生需同时符合以下条件:
a.申请调剂的专业与原报考专业公共课考试科目相同、专业类别一致,不接 受跨专业类别调剂;
b.公共课达到省考试院统一划定的分数线未被任何学校录取(填报免试退役 士兵专项计划调剂志愿的考生除外) ,专业课达到我校控制线;
c.毕业专业须符合我校招生专业范围要求。
符合校外生源调剂条件的考生,我校按照公共课总成绩,从高到低排序录取, 若出现若干考生成绩相同,且名次为录取考生最后一名,则按章程中 4.2.4 条款
规定进行录取。
我校对填报免试退役士兵专项计划缺额计划的考生组织面试。
4.4. 录取结果公布
考生录取名单在我校官网招生就业栏(https://www.bctb.edu.cn/) 发布, 请考生自行登录查询。
5. 报到注册
新生持身份证、录取通知书和毕业证在我校规定的时间内报到入学。无故 不按期报到的一律取消入学资格。报到时不能提供相关材料,或所提供材料与报 名时不一致的,不予办理入学手续,其入学资格无效。
对录取后未报到、 自行放弃入学资格的免试退役士兵,不再享受免试专升 本政策。
6. 资格复查
新生入学后,我校根据招生政策、录取标准、《普通高等学校招生体检工作 指导意见》 及学籍管理相关规定,对新生报考及录取资格进行复查,对不符合条 件或有弄虚作假、违纪舞弊行为的,取消入学资格,并按照相关规定予以处理, 由此产生的一切后果由考生自负。
7. 学籍学历管理及待遇
普通高校专升本学生在校学习期间,学籍管理按照《普通高等学校学生管理 规定》 执行。
普通高校专升本学生按教学计划修完规定课程,成绩合格,由学校颁发普通 高等教育本科毕业证书。按照《教育部关于当前加强高等学校学历证书规范管理 的通知》 (教学〔2002〕 15 号) 精神,专升本学生毕业证书的内容须填写“在 本校××专业专科起点本科学习”, 学习时间按进入本科阶段学习的实际时间填 写。符合学士学位授予条件的授予相应学士学位。
普通高校专升本学生的学费按照安徽省发展和改革委员会、省教育厅备案的 标准收费,学费标准与普通本科相应专业学费标准相同。收费标准如有变更,以 学校财务部门核准的最新收费标准执行。

普通高校专升本学生毕业时,执行国家本科毕业生的有关就业政策。
8. 资助政策
普通高校专升本学生享有与普通本科同等资助政策待遇,资助政策按照教育 部、安徽省教育厅等部门政策以及《蚌埠工商学院学生手册》 相关办法执行。详 细政策、办理程序以及准备材料可咨询电话: 0552-2566684。
9. 违规处理
在报名、考试中违规的考生及有关工作人员,严格按照《国家教育考试违 规处理办法》和教育部有关文件规定处理;涉嫌违法的,移送司法机关,依照《中 华人民共和国刑法修正案(九)》 等追究其法律责任。
10. 其他须知
10.1 考生本人应坚持诚信的原则,报名所填报材料必须真实。
10.2 我校普通专升本招生考试各项工作在学校普通专升本招生考试工作领 导小组统一领导下进行,校纪检监察部门全程监督。
10.3 根据《安徽省教育厅关于严禁职业院校升学考试改革试点高校举办升 学考试考前辅导的通知》 (皖教秘高〔2014〕 6 号)要求,我校及其教职工(含与 学校有劳动关系的临时工作人员)严禁举办或与社会机构联合举办任何形式的升 学考试考前辅导。严禁参加专升本本科高校为社会中介或培训等机构进行教学、 宣讲、讲座等任何形式的辅导活动提供学校教室、宿舍、图书馆等校内场所。严 禁高校人员参与升学考试考前辅导的教学等任何形式的活动。
10.4 蚌埠工商学院招生就业网(http://zsjy.bctb.edu.cn/) 是我校相关 招生考试、录取信息发布的唯一渠道,请广大考生主动及时关注,学校不再具体 通知考生本人,考生因个人原因造成后果的由考生本人承担。
本校承诺严格执行国家招生政策,坚决杜绝任何形式的有偿招生,学校及工 作人员不参与任何中介机构或辅导机构教学、讲座等活动。以学校名义进行非法 招生宣传等活动的中介机构或个人,本校将依法追究其责任。学校举报电话: 0552-2566653; 安徽省教育招生考试院举报电话: 0551-63609561,举报信箱: jiancha@ahedu.gov.cn。
11. 联系方式
联系电话: 0552-2566580
咨询热线: 0552-2566580、2567962
网 址: https://www.bctb.edu.cn/
招生网址: http://zsjy.bctb.edu.cn/
电子邮箱: bbgsxy@163.com
本章程由蚌埠工商学院负责解释。
以上就是关于“2022年蚌埠工商学院专升本招生简章”的相关内容,如想知道更多关于安徽专升本考试的相关资讯:如安徽专升本招生简章、常见问题、复习备考、报考条件、院校动态、报考专业、考试大纲等,敬请关注安徽省专升本网(www.ahsxez.com)。
想了解更多安徽专升本考试信息,可以关注安徽传爱专升本网微信公众号哦,回复【升本试题】获取安徽专升本真题哦,还可以扫码加入右侧【安徽专升本考试交流群】或点击【在线咨询】为你在线解答,快跟上安徽专升本考试大部队!

安徽专升本声明
(一)由于考试政策等各方面情况的不断调整与变化,本网站所提供的考试信息仅供参考,请以权威部门公布的正式信息为准。
(二)本网站在文章内容来源出处标注为其他平台的稿件均为转载稿,免费转载出于非商业性学习目的,版权归原作者所有。如您对内容、版权等问题存在异议请于我们联系,我们会及时处理。
文章来源于网络,如有侵权,请联系删除

新手指南
资考老师
教资培训
升本报名
自考咨询
成考咨询



