安徽专升本持续为大家带来复习备考资料,接下来为大家带来2022年安徽三联学院专升本招生范围及考试科目有哪些的详细讲解,希望能帮助大家顺利备考哦。预祝大家考试成功哦。

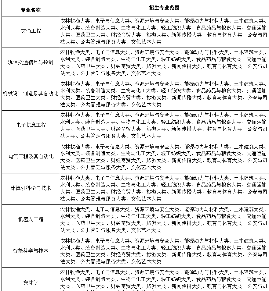
2022年安徽三联学院专升本招生范围


2022年安徽三联学院专升本考试科目
根据《安徽省教育厅关于印发安徽省普通高职(专科) 层次升入本科教育培 养工作实施方案的通知》 (皖教高〔2020〕 2 号) 文件要求,招生考试实行“2 门公共课(各 150 分) +2 门专业课(各 150 分) ”的测试方式,其中公共课实 行统考,由省教育招生考试院负责组织。符合免试条件的退役士兵可自行决定是 否参加公共课科目考试。
安徽三联学院专业课考试科目:

符合免试退役士兵专项计划的考生报考我校,如考生所学专业符合我校对考 生高职阶段所学专业要求,由我校统一组织职业适应性或职业技能综合考查,依据考查结果结合考生在校、服役期间综合表现,择优录取。考查具体时间,另行 通知。
技能大赛获奖考生需参加我校面试,面试内容包括综合能力、思想政治、专 业知识、专业技能、英语水平和职业素质等,满分 100 分。3 月 30 日组织免试 考生进行面试并将面试结果在我校网站公示三天。面试未被录取的考生,可继续 参加笔试。
以上就是关于2022年安徽三联学院专升本招生范围及考试科目有哪些的简要介绍了,希望大家在2022年安徽专升本能够取得自己心仪的成绩。如有更多想要知道安徽专升本院校的相关资讯,如专升本招生学校、考试动态、招生专业等。敬请关注安徽专升本(www.ahsxez.com)。
想了解更多安徽专升本考试信息,可以关注安徽传爱专升本网微信公众号哦,回复【升本试题】获取安徽专升本真题哦,还可以扫码加入右侧【安徽专升本考试交流群】或点击【在线咨询】为你在线解答,快跟上安徽专升本考试大部队吧

安徽专升本声明
(一)由于考试政策等各方面情况的不断调整与变化,本网站所提供的考试信息仅供参考,请以权威部门公布的正式信息为准。
(二)本网站在文章内容来源出处标注为其他平台的稿件均为转载稿,免费转载出于非商业性学习目的,版权归原作者所有。如您对内容、版权等问题存在异议请于我们联系,我们会及时处理。
文章来源于网络,如有侵权,请联系删除

新手指南
资考老师
教资培训
升本报名
自考咨询
成考咨询



