安徽专升本为大家带来2023年安徽师范大学皖江学院专升本报名条件及招生范围的详细讲解,希望能帮助大家顺利备考哦。预祝大家考试成功哦。

2023年安徽师范大学皖江学院专升本报名条件及招生范围
点击加入:2023年安徽专升本考生交流群,和其他考生一起学习吧!
点击进入:2023年安徽专升本报名指导入口
真题怎么找:22年专升本真题正在持续整理中,大家可以关注【安徽传爱专升本】微信公众号,了解安徽专升本的相关资讯,避免漏掉重要信息。回复【升本试题】免费领公众号真题资料!
招生对象
1、应届全日制普通高职(专科)毕业生;在安徽省应征入伍具备普通高职(专科)学历的退役士兵。所有考生须参加省考试院统一组织的报名,并取得考生号。身体条件符合《普通高等学校招生体检工作指导意见》的体检要求,同时毕业专业须符合我校相应专业招生专业范围的要求,毕业专业非以上专业(类)的考生不能报考我校相应专升本专业。
2、申请我校技能大赛鼓励政策的考生:
高职阶段专业要求:高职(专科)就读专业或所获奖奖项与我校招生专业大体对应。
高职阶段成绩要求:须所有课程合格以上。
技能大赛项目要求:获得省教育厅等部门联合主办的全省职业院校技能大赛一等奖或教育部等部委联合主办的全国职业院校技能大赛三等奖及以上的高职(专科)应届毕业生。
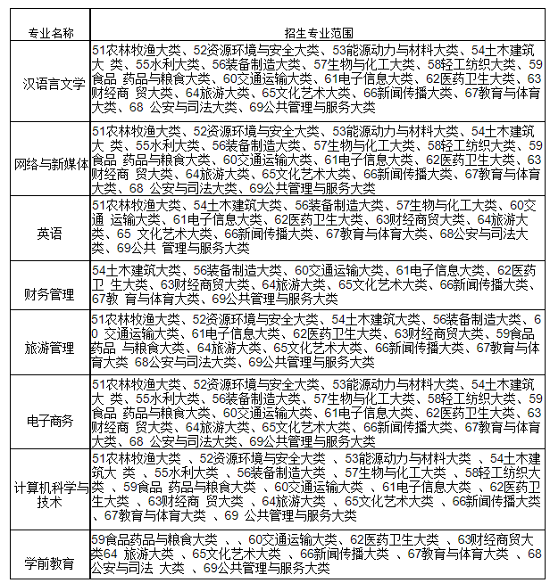
招生专业范围

以上就是关于2023年安徽师范大学皖江学院专升本报名条件及招生范围的简要介绍了,希望大家在安徽专升本考试中能够取得自己心仪的成绩。想知道更多专升本考试的相关资讯,如安徽专升本招生院校、招生学校、考试动态、招生专业等。敬请关注安徽专升本考试网。
想了解更多安徽专升本考试信息,可以关注安徽传爱专升本网微信公众号,回复“升本试题”即可获取安徽专升本真题。还可以扫码加入右侧【安徽专升本考试交流群】或点击【在线咨询】为你在线解答,快跟上安徽专升本考试大部队吧!

安徽专升本声明
(一)由于考试政策等各方面情况的不断调整与变化,本网站所提供的考试信息仅供参考,请以权威部门公布的正式信息为准。
(二)本网站在文章内容来源出处标注为其他平台的稿件均为转载稿,免费转载出于非商业性学习目的,版权归原作者所有。如您对内容、版权等问题存在异议请于我们联系,我们会及时处理。
文章来源于网络,如有侵权,请联系删除

新手指南
资考老师
教资培训
升本报名
自考咨询
成考咨询



