想要报考合肥经济学院专升本的同学看过来哦,安徽专升本接下来为大家带来2022年合肥经济学院普通专升本招生章程的详细讲解,希望能帮助大家顺利备考哦。预祝大家考试成功哦。

2022年合肥经济学院普通专升本招生章程
学校全称:合肥经济学院
办学层次:本科
办学类型:民办普通本科高校
办学地址:高教基地校区:合肥市新站区高教基地学府路1号
大学城校区:合肥市经济技术开发区合安路218号
1. 招生计划及专业招生要求
1.1 招生专业计划
| 专业名称 | 总计划 | 其中免试退役士兵专项计划 | 其中非免试退役士兵专项计划 | 其中建档立卡考生专项计划 | 学费(元/年·生) | 专业类别 | 公共课考试科目 | 备注 |
| 金融学 | 50 | 1 | 1 | 5 | 17000 | 文 | 大学语文+英语 | |
| 市场营销 | 100 | 2 | 3 | 8 | 17000 | 文 | 大学语文+英语 | |
| 财务管理 | 200 | 4 | 4 | 15 | 17000 | 文 | 大学语文+英语 | |
| 物流管理 | 150 | 1 | 1 | 8 | 17000 | 文 | 大学语文+英语 | |
| 电子商务 | 150 | 3 | 3 | 8 | 17000 | 文 | 大学语文+英语 | |
| 英语 | 50 | 1 | 1 | 5 | 17000 | 文 | 大学语文+英语 | |
| 机械设计制造及其自动化 | 100 | 2 | 2 | 6 | 17000 | 理 | 高等数学+英语 | |
| 软件工程 | 100 | 1 | 1 | 7 | 17000 | 理 | 高等数学+英语 | |
| 法学 | 100 | 2 | 1 | 5 | 17000 | 文 | 大学语文+英语 | |
| 网络工程 | 50 | 1 | 1 | 5 | 17000 | 理 | 高等数学+英语 | |
| 电子信息工程 | 50 | 1 | 1 | 5 | 17000 | 理 | 高等数学+英语 | |
| 物联网工程 | 50 | 1 | 1 | 5 | 17000 | 理 | 高等数学+英语 | |
| 大数据管理与应用 | 50 | 2 | 1 | 3 | 17000 | 文 | 大学语文+英语 | |
| 大数据管理与应用 | 50 | 1 | 2 | 2 | 17000 | 理 | 高等数学+英语 | |
| 电气工程及其自动化 | 80 | 1 | 1 | 5 | 17000 | 理 | 高等数学+英语 | |
| 车辆工程 | 50 | 1 | 1 | 5 | 17000 | 理 | 高等数学+英语 | |
| 工程造价 | 60 | 1 | 2 | 5 | 17000 | 理 | 高等数学+英语 | |
| 工程造价 | 60 | 2 | 1 | 4 | 17000 | 文 | 大学语文+英语 | |
| 环境设计 | 50 | 1 | 1 | 2 | 19000 | 艺术 | 大学语文+英语 | |
| 视觉传达设计 | 50 | 1 | 1 | 2 | 19000 | 艺术 | 大学语文+英语 | |
| 合计 | 1600 | 30 | 30 | 110 |
(1)三等功鼓励政策退役士兵、技能大赛鼓励政策考生招生计划包含在以上招生计划内。技能大赛鼓励政策考生录取比例不超过考生报考专业总计划的10%。
(2)所有专业学制均为2年
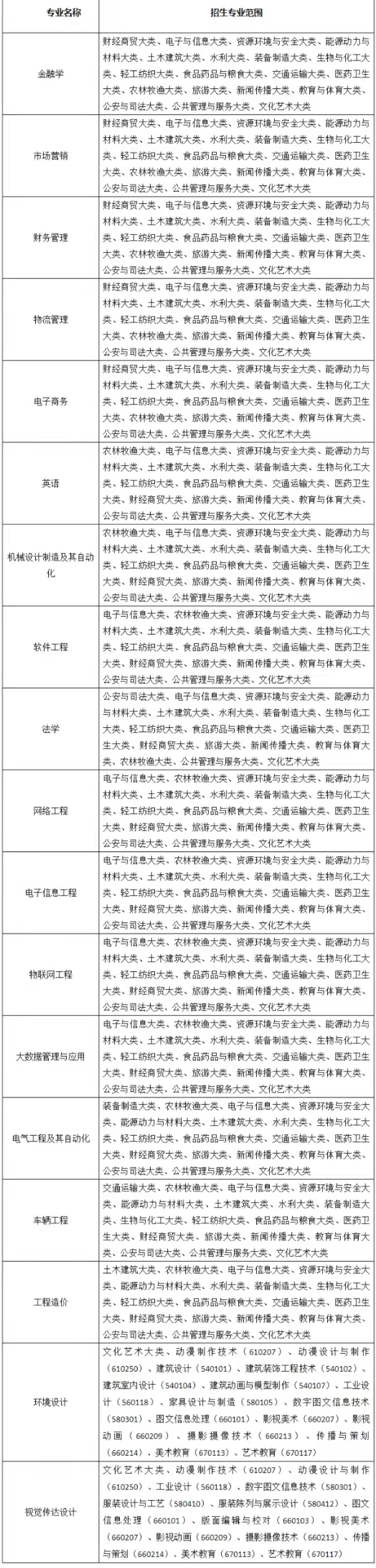
1.2 招生专业范围

注:专业大类分类标准按照教育部高等职业教育专业目录(2015年)执行。
2、报名
2.1 报名条件:
2.1.1 2022年安徽省省属普通高校(以及经过批准举办普通高等职业教育的成人高等院校)的应届全日制普通高职(专科)毕业生;在安徽省应征入伍具备普通高职(专科)学历的退役士兵。所有考生须参加省考试院统一组织的报名,并取得考生号。身体条件符合《普通高等学校招生体检工作指导意见》的体检要求,同时毕业专业须符合我校相应专业招生专业范围的要求,毕业专业非以上专业(类)的考生不能报考我校相应专升本专业。
2.1.2申请我校技能大赛鼓励政策的考生:根据皖教高〔2020〕2号有关政策规定,获得安徽省教育厅等部门联合主办的全省职业院校技能大赛一等奖或教育部等部委联合主办的全国职业院校技能大赛三等奖及以上的高职(专科)应届毕业生,符合条件并报考我校相应专业的,高职阶段参加技能大赛项目必须是专业招生大类的项目,填报我校志愿后,经面试合格,直接录取。
2.2 报名办法:
2.2.1 意向报考我校且符合我校报考条件的考生(不含在安徽省应征入伍并在外省院校完成高职(专科)学业的退役士兵考生)考生均须严格按照《安徽省2022年普通高校专升本考试招生工作操作办法》(皖招考〔2022〕1号)的要求在2022年3月18日10:00至3月22日16:00报名,并通过微信小程序随时关注自己的审核状态,在3月24日17:00前完成缴费。具体报名操作流程请关注省考试院网站或微信公众号。
2.2.2 意向报考我校且符合我校报考条件的在安徽省应征入伍并在外省院校完成高职(专科)学业的退役士兵考生,进行线上资格审核,具体要求如下:
(1)时间:3月18日10:00-3月20日16:00(以电子邮件到达邮箱时间为准,过时无效);
(2)考生须将下述资格证明材料原件按清单顺序编号扫描件发送至我校招生办邮箱zsjyc@hfue.edu.cn提交材料后请电话确认审核材料是否成功提交(联系电话:0551-63858398)。
线上资格审核材料:a.本人身份证及复印件(人像面和国徽面复印在一张纸上);b.毕业证书(或由毕业学校出具加盖红章的包含就读学校、专业、毕业时间等信息的学籍管理系统页面截图);c.退出现役证。
经线上资格审核通过的此类考生,后按照应届毕业生报名流程,完成其他信息填报、审核及缴费。
2.2.3 所有申请三等功鼓励政策退役士兵考生、技能大赛获奖鼓励政策考生须将下述资格证明材料原件按清单顺序编号扫描为电子档并命名为考生类别+考生姓名+2022专升本报名材料(PDF格式文件)(例:申请xxx专业鼓励政策考生**2022专升本报名材料.pdf)发送至我校招生办邮箱zsjyc@hfue.edu.cn(邮件接收截止时间为:2022年3月21日16:00,以电子邮件到达邮箱时间为准,过时无效),提交材料后请电话确认报名材料是否成功提交(联系电话:0551-63858398)。
申请三等功鼓励政策退役士兵考生:a.承诺书(附件1);b.申请表(附件2);c.身份证正反面;d.退役证;e.立功受奖证书;
申请技能大赛获奖鼓励政策考生:a.承诺书(附件1);b.申请表(附件2);c. 身份证正反面;d.获奖证书;e.高职阶段成绩总表原件(加盖教学部门公章)
未按要求提交材料的考生不具备相应资格,后果由考生本人负责。考生填报的信息和提交的材料实行承诺制,考生本人对所填报信息和提交材料的真实性负责。对于填报提交虚假信息或材料获取考试资格的,将按照教育部相关规定予以处理,并记入诚信档案。
2.3 资格审核
2.3.1 根据皖招考〔2022〕1号文件规定,考生报考资格由毕业院校进行审核,审核未通过者不具备我校报名资格。我校将对报考免试退役士兵专项计划考生资格进行复审。
2.3.2 申请三等功鼓励政策和申请技能大赛鼓励政策考生的资格通过考生提供的证明材料进行审核。审核未通过的不享受相应的鼓励政策,可参加2022年4月9日-10日举行的普通高校专升本考试。
如考生不能按期毕业、重复录取等原因造成无法入学后果,由考生本人负责。
2.4. 缴费
报名考试费按皖招考〔2022〕1号文件要求执行,我校不再另外收取其他报名考试费用。
2.5 打印准考证:
公共课考试准考证按照省考试院统一要求自行打印,具体时间和办法请关注安徽省教育招生考试院网站或安徽省教育招生考试院微信公众号及报名微信小程序。
专业课考试准考证:专业课考试准考证由考生自行打印,具体时间和办法请关注我校招生信息网站:http://www.ahauetc.cn/zsw/index.html
3. 考试
3.1 考试科目
根据《安徽省教育厅关于印发安徽省普通高职(专科)层次升入本科教育培养工作实施方案的通知》(皖教高〔2020〕2号)文件要求,招生考试实行“2门公共课(各150分)+2门专业课(各150分)”的测试方式,其中公共课实行统考,由省教育招生考试院负责组织。符合免试条件的退役士兵可自行决定是否参加公共课科目考试。
专业课考试科目:
| 专业名称 | 专业课1 | 专业课2 |
| 金融学 | 经济学原理 | 金融学概论 |
| 财务管理 | 管理学 | 会计学原理 |
| 市场营销 | 管理学 | 市场营销 |
| 物流管理 | 管理学原理 | 现代物流概论 |
| 电子商务 | 管理学 | 市场营销 |
| 英语 | 基础英语 | 翻译与写作 |
| 环境设计 | 空间造型表现(室内或室外) | 装饰画 |
| 视觉传达设计 | 平面设计 | 装饰画 |
| 法学 | 刑法学 | 民法学 |
| 工程造价 | 管理学原理 | 工程项目管理 |
| 机械设计制造及其自动化 | 机械设计基础 | 机械制图 |
| 电子信息工程 | 模拟电子技术基础 | 数字电子技术基础 |
| 软件工程 | 计算机专业基础 | c语言程序设计 |
| 网络工程 | c语言程序设计 | 计算机网络 |
| 物联网工程 | 计算机专业基础 | c语言程序设计 |
| 大数据管理与应用 | 计算机专业基础 | c语言程序设计 |
| 电气工程及其自动化 | 电路分析基础 | 电子技术基础 |
| 车辆工程 | 汽车机械基础 | 汽车概论 |
专业课考试大纲:http://www.ahauetc.cn/zsw/col295/17658。
专业课参考书目:http://www.ahauetc.cn/zsw/col295/17546。
免试退役士兵参加的职业适应性或职业技能综合考查内容、相关信息获取办法,详见我校招生信息网http://www.ahauetc.cn/zsw/index.html。
技能大赛获奖考生测试内容、测试相关信息获取办法,详见我校招生信息网:http://www.ahauetc.cn/zsw/index.html。
3.2考试时间和考试地点
公共课统考由省考试院统一编排考场,各市招生考试机构负责组织实施。公共课考试地点原则上设在考生报考院校所在市,考点安排在国家教育考试标准化考点。专业课考试地点设在合肥经济学院高教基地校区(合肥市新站区学府路1号),具体考场信息详见准考证,考生可在规定时间内登陆我校招生信息网自行下载打印。
以上文章转载至合肥经济学院官网,如有侵权请联系立即删除。(http://www.hfue.cn/)
| 公共课考试科目 | 考试时间 |
| 大学语文或高等数学 | 4月9日上午9:00—11:00 |
| 英语 | 4月9日下午14:00—15:30 |
| 专业课1 | 4月10日上午9:00-11:00 |
| 专业 |

安徽专升本声明
(一)由于考试政策等各方面情况的不断调整与变化,本网站所提供的考试信息仅供参考,请以权威部门公布的正式信息为准。
(二)本网站在文章内容来源出处标注为其他平台的稿件均为转载稿,免费转载出于非商业性学习目的,版权归原作者所有。如您对内容、版权等问题存在异议请于我们联系,我们会及时处理。
文章来源于网络,如有侵权,请联系删除

新手指南
资考老师
教资培训
升本报名
自考咨询
成考咨询



