安徽专升本网持续为大家带来复习备考资料,接下来为大家带来2022年安徽工业大学专升本招生范围的详细讲解,希望能帮助大家顺利备考哦。预祝大家考试成功哦。

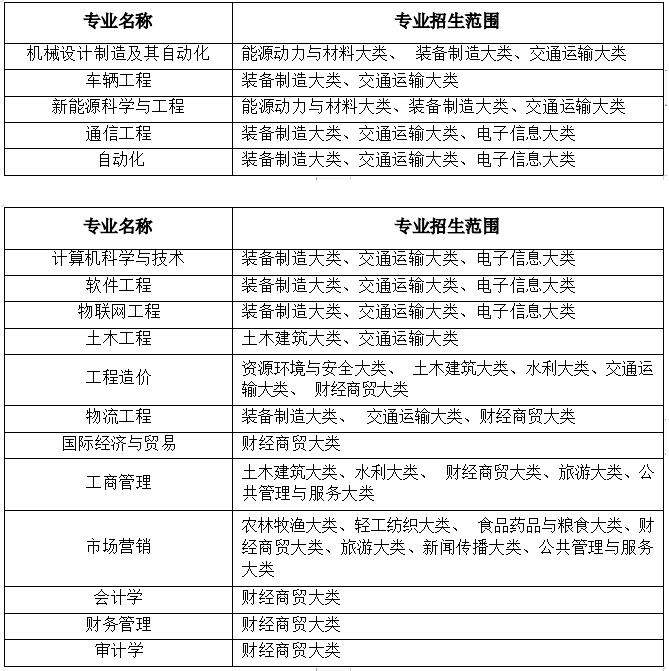
2022年安徽工业大学专升本招生范围

注:专业大类分类标准按照教育部高等职业教育专业目录( 2015 年)执行。
以上文章转载至安徽工业大学官网,如有侵权请联系立即删除。(https://www.ahut.edu.cn/)
以上就是关于2022年安徽工业大学专升本招生范围的简要介绍了,希望大家在2022年安徽专升本能够取得自己心仪的成绩。如有更多想要知道安徽专升本院校的相关资讯,如专升本招生学校、考试动态、招生专业等。敬请关注安徽专升本(www.ahsxez.com)。
想了解更多安徽专升本考试信息,可以关注安徽传爱专升本网微信公众号哦,回复【升本试题】获取安徽专升本真题哦,还可以扫码加入右侧【安徽专升本考试交流群】或点击【在线咨询】为你在线解答,快跟上安徽专升本考试大部队吧

安徽专升本声明
(一)由于考试政策等各方面情况的不断调整与变化,本网站所提供的考试信息仅供参考,请以权威部门公布的正式信息为准。
(二)本网站在文章内容来源出处标注为其他平台的稿件均为转载稿,免费转载出于非商业性学习目的,版权归原作者所有。如您对内容、版权等问题存在异议请于我们联系,我们会及时处理。
文章来源于网络,如有侵权,请联系删除

新手指南
资考老师
教资培训
升本报名
自考咨询
成考咨询



