阜阳师范大学信息工程学院专升本为大家带来2023年阜阳师范大学信息工程学院专升本招生范围的详细讲解,希望能帮助大家顺利备考哦。预祝大家考试成功哦。

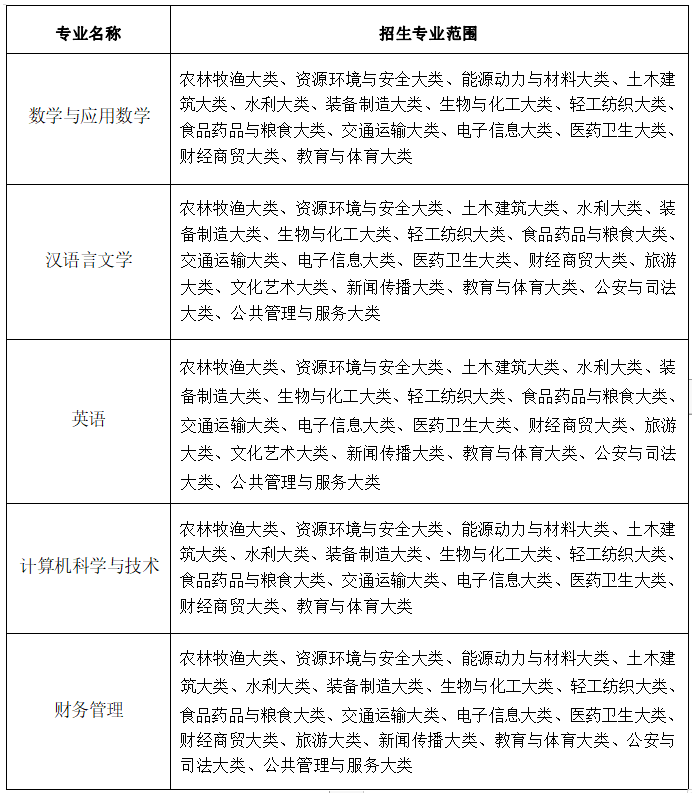
2023年阜阳师范大学信息工程学院专升本招生范围
点击加入:2023年安徽专升本考生交流群,和其他考生一起学习吧!
点击进入:2023年安徽专升本报名指导入口
真题怎么找:22年专升本真题正在持续整理中,大家可以关注【安徽传爱专升本】微信公众号,了解安徽专升本的相关资讯,避免漏掉重要信息。回复【升本试题】免费领公众号真题资料!


注: 专业大类分类标准按照教育部高等职业教育专业目录(2015 年) 执行。
以上就是关于2023年阜阳师范大学信息工程学院专升本招生范围的简要介绍了,希望大家在安徽专升本考试中能够取得自己心仪的成绩。想知道更多专升本考试的相关资讯,如安徽专升本招生范围、招生学校、考试动态、招生专业等。敬请关注安徽专升本考试网。
想了解更多安徽专升本考试信息,可以关注安徽传爱专升本网微信公众号,回复“升本试题”即可获取安徽专升本真题。还可以扫码加入右侧【安徽专升本考试交流群】或点击【在线咨询】为你在线解答,快跟上安徽专升本考试大部队吧!

安徽专升本声明
(一)由于考试政策等各方面情况的不断调整与变化,本网站所提供的考试信息仅供参考,请以权威部门公布的正式信息为准。
(二)本网站在文章内容来源出处标注为其他平台的稿件均为转载稿,免费转载出于非商业性学习目的,版权归原作者所有。如您对内容、版权等问题存在异议请于我们联系,我们会及时处理。
文章来源于网络,如有侵权,请联系删除

新手指南
资考老师
教资培训
升本报名
自考咨询
成考咨询



