【导读】今天合肥城市学院专升本网,为大家带来了2022年合肥城市学院专升本招生简章,相信很多考生对此比较关心这个问题,下面就一起来看看吧!

学校全称:合肥城市学院( 国标代码:13615)
办学层次:本科
办学类型:民办普通本科高校
办学地址:
安徽省合肥市黄麓科教园 1 号(滨湖校区)
安徽省合肥市金岗大道 88号(北城校区)
1. 招生计划及专业招生要求
1.1 招生专业计划


( 1)三等功鼓励政策退役士兵、技能大赛鼓励政策考生招生计划包含在以上招生计划内。
技能大赛鼓励政策考生录取比例不超过考生报考专业总计划的 20%。
(2)所有专业学制均为 2 年。
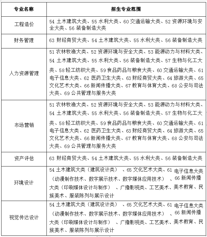
1.2 招生专业范围


注: 专业大类分类标准按照教育部高等职业教育专业目录(2015 年) 执行。
2. 报名
2.1 报名条件:
2.1.1 2022 年安徽省省属普通高校( 以及经过批准举办普通高等职业教育的 成人高等院校) 的应届全日制普通高职(专科) 毕业生; 在安徽省应征入伍具备 普通高职(专科) 学历的退役士兵。所有考生须参加省考试院统一组织的报名, 并取得考生号。身体条件符合《普通高等学校招生体检工作指导意见》 的体检要 求,同时毕业专业须符合我校相应专业招生专业范围的要求,毕业专业非以上专 业(类) 的考生不能报考我校相应专升本专业。
2.1.2 申请我校技能大赛鼓励政策的考生: 根据《安徽省教育厅关于印发安 徽省普通高职(专科) 层次升入本科教育培养工作实施方案的通知》 (皖教高 〔2020〕2 号) 有关政策规定,获得安徽省教育厅、人社厅、财政厅等部门联合 主办的全省职业院校技能大赛一等奖或教育部等部委联合主办的全国职业院校
技能大赛三等奖及以上的高职(专科)应届毕业生,学习成绩合格,通过省考试 院报名系统填报我校志愿。
2.2 报名办法:
2.2.1 意向报考我校且符合我校报考条件的考生(不含在安徽省应征入伍并 在外省院校完成高职(专科)学业的退役士兵考生)考生均须严格按照《安徽省 2022 年普通高校专升本考试招生工作操作办法》(皖招考〔2022〕1 号) 的要求 在 2022 年 3 月 18 日 10:00 至 3 月 22 日 16:00 报名,并通过微信小程序随时关注 自己的审核状态,在 3 月 24 日 17:00 前完成缴费。具体报名操作流程请关注省 考试院网站或微信公众号。
2.2.2 意向报考我校且符合我校报考条件的在安徽省应征入伍并在外省院校 完成高职(专科)学业的退役士兵考生,需将个人报名材料发到我校招生邮箱进 行线上资格审核,具体要求如下:
( 1)时间: 3 月 18 日 16:30 前(逾期不再受理) ;
(2)考生须将本人下述资格证明材料原件按清单顺序编号扫描为电子档并 命名为考生类别+考生姓名+2022 专升本报名材料(PDF 格式文件) (例: 申请 xxx 专业免试退役士兵专项计划+外省院校毕业+考生张**+2022 专升本报名材 料.pdf)于截止时间之前发送至我校指定招生邮箱zsb@ajduc.edu.cn进行线上资格 审核: a.本人身份证及复印件(人像面和国徽面复印在一张纸上) ;b.毕业证书 (或由毕业学校出具加盖红章的包含就读学校、专业、毕业时间等信息的学籍管 理系统页面截图); c.退出现役证。
经资格审核通过的此类考生按照应届毕业生报名流程,自行完成其他信息填 报、审核及缴费。联系电话: 0551-88565558、88560222。
2.2.3 所有申请三等功鼓励政策退役士兵考生、技能大赛获奖鼓励政策考生 须将下述资格证明材料原件按清单顺序编号扫描为电子档并命名为考生类别+考 生姓名+2022 专升本报名材料(PDF 格式文件) (例: 申请 xxx 专业鼓励政策考 生张**2022 专升本报名材料.pdf)发送至我校指定招生邮箱 zsb@ajduc.edu.cn(邮 件接收截止时间为: 2022 年 3 月 25 日 16: 00,以电子邮件到达邮箱时间为准, 过时无效 ),提交材料后请电话确认报名材料是否成功提交( 联系电话: 0551-88565558、88560222)。
申请三等功鼓励政策退役士兵考生: a. 承诺书(附件 1);b. 申请表(附 件 2);c. 身份证正反面; d. 退役证; e. 立功受奖证书;
申请技能大赛获奖鼓励政策考生: a. 承诺书(附件 1);b. 申请表(附件 2); c. 身份证正反面; d. 获奖证书; e.高职学校教学部门(教务处或院系) 盖章的 总评成绩单原件。
未按要求提交材料的考生不具备相应资格,后果由考生本人负责。考生填 报的信息和提交的材料实行承诺制 ,考生本人对所填报信息和提交材料的真实 性负责。对于填报提交虚假信息或材料获取考试资格的 ,将按照教育部相关规 定予以处理,并记入诚信档案。
2.3 资格审核
2.3.1 根据皖招考〔2022〕1 号文件规定,考生报考资格由毕业院校进行审 核,审核未通过者不具备我校报名资格。我校将对报考免试退役士兵专项计划考 生资格进行复审。
2.3.2 申请三等功鼓励政策和申请技能大赛鼓励政策考生的资格通过考生提 供的证明材料进行审核。审核未通过的不享受相应的鼓励政策,可参加 2022 年 4 月 9 日-10 日举行的普通高校专升本考试。
如考生不能按期毕业、重复录取等原因造成无法入学后果,由考生本人负责。
2.4. 缴费
报名考试费按皖招考〔2022〕1 号文件要求执行,我校不再另外收取其他报 名考试费用。
2.5 打印准考证:
公共课考试准考证按照省考试院统一要求自行打印,具体时间和办法请关注 安徽省教育招生考试院网站或安徽省教育招生考试院微信公众号及报名微信小 程序。
专业课考试准考证: 考生于 4 月 6-9 日期间,登录合肥城市学院招生网站 (http://www.ajduc.edu.cn/zsb/)公布的专升本考试准考证发放系统自行下载并打 印《合肥城市学院 2022 年普通专升本专业科目考试准考证》 。
3. 考试
3.1 考试科目
根据《安徽省教育厅关于印发安徽省普通高职(专科)层次升入本科教育培 养工作实施方案的通知》 (皖教高〔2020〕2 号) 文件要求,招生考试实行“2 门公共课(各 150 分) +2 门专业课(各 150 分) ”的测试方式,其中公共课实 行统考,由省教育招生考试院负责组织。符合免试条件的退役士兵可自行决定是 否参加公共课科目考试。
专业课考试科目:

专业课考试大纲、专业课参考书目等资料已经通过招生网站发布,考生可登 录 https://www.ajduc.edu.cn/zsb/2022/0301/c354a18816/page.htm 获取。
符合免试退役士兵专项计划的考生,我校将 4 月 10 日下午 14:00-15:30 组织 参加职业适应性或职业技能综合考查面试,并将评定成绩分别作为两门专业科目 成绩,成绩与普通考生考试成绩同步公布。
获得安徽省教育厅等部门联合主办的全省职业院校技能大赛一等奖或教育 部等部委联合主办的全国职业院校技能大赛三等奖及以上的高职(专科)应届毕 业生,3 月 25 日后我校将对考生提交的材料进行审查,并通知符合免试条件的 考生于 3 月 31 日前来校进行面试。每名考生面试时间一般为 30 分钟,面试科目 为综合能力,包含思想政治、专业知识、专业技能、职业院校技能大赛获奖项目 情况、职业素质等,满分 100 分。面试结果现场公布。
3.2 考试时间和考试地点
公共课统考由省考试院统一编排考场,各市招生考试机构负责组织实施。公 共课考试地点原则上设在考生报考院校所在市,考点安排在国家教育考试标准化 考点。专业课考试地点设在合肥城市学院滨湖校区(地址: 安徽省合肥市巢湖黄 麓科教园书香路 1 号) ,具体考场详见准考证,或登录我校招生网站查看专业科 目考试温馨提示。

注: 环境设计、视觉传达设计专业科目 2 专业实践综合考试时间为: 4 月 10 日上午 10: 45-12: 45;
报考免试退役士兵专项计划考生的职业适应性或职业技能综合考查的时间 安排为 4 月 10 日下午 14:00-15:30。
3.3 成绩公布及复核
公共课成绩: 按皖招考〔2022〕1 号文件执行。
免试退役士兵考查和专业课成绩: 学校于考试后一周左右公布,考生可通过 我 校 官 方 招生 网 站 公 布 的 专 升 本 考 试 招 生 查 询 系 统 查 询 本 人 成 绩 (http://www.ajduc.edu.cn/zsb/)。如考生对本人专业科目成绩有异议,可在规定 成绩复查受理时间内,提交查分申请,我校按照相关规定组织专人复查。注意: 专业科目成绩复查只限于试卷的答题有无漏评、漏记分、加错分、登记错误等情 况。对专业科目成绩核查无误不涉及变动考试成绩的,不再通知考生; 确因误差 需变更考试成绩的,待核准后将变更结果通知考生,请考生及时关注我校网站并 保持手机通畅。
4. 录取
4.1 录取总体原则
所有专业按照《安徽省教育厅关于印发安徽省普通高职(专科)层次升入本 科教育培养工作实施方案的通知》 (皖教高〔2020〕2 号) 、《关于做好大中专 等学校学生应征入伍工作的通知》 (皖征〔2020〕7 号) 和皖招考〔2022〕1 号 文件精神,德智体美劳全面考核,择优录取; 公平竞争,公正选拔。
4.2 录取细则
严格按照安徽省教育厅下达的招生计划和我校以下录取细则,结合考生志愿 进行录取。
4.2.1 申请三等功鼓励政策的退役士兵考生: 在完成高职(专科) 学业取得 毕业证后,通过我校资格审核,公示无异议后,按考生填报的志愿免试录取,入 读专业须符合我校招生专业范围要求。
4.2.2 申请技能大赛鼓励政策考生: 通过我校资格审核,参加我校组织的面 试,面试合格后按考生填报的志愿,根据面试成绩从高分到低分排序,择优录取, 名额不超过该专业总计划的 20%。如出现若干名同分考生且为录取最后一名,学 校参考考生提供的高职(专科) 期间学业成绩和获奖证书,择优录取。
4.2.3 填报免试退役士兵专项计划考生: 参加我校职业适应性或职业技能综 合考查面试,考查合格考生根据其面试成绩从高分到低分排序,按免试退役士兵 专项计划数择优录取。如出现若干名同分考生且为录取最后一名,学校参考考生 提供的高职(专科) 期间学业成绩和获奖证书,择优录取。
4.2.4 填报普通计划志愿的考生(非专项计划) :
在公共课达到省考试院划定的公共课考试合格分数线,两门专业科目考试总 成绩不低于 60 分且不得出现专业课单科成绩 0 分或缺考的基础上,按照考生公 共课+专业课成绩总和从高分到低分排序,择优录取,若考生成绩总和相同,则 按单科顺序及分数从高到低排序,择优录取,单科排序方式: 专业科目 1→专业 科目 2→高等数学(理) /大学语文(文) →英语。如出现若干名考生所有科目分 数一致,且名次为录取考生最后一名,学校参考考生提供的高职(专科) 期间学业 成绩和获奖证书,择优录取。
4.2.5 填报非免试退役士兵专项计划、原建档立卡考生专项计划的考生录取 细则与普通考生录取细则相同,单独排序,按相应专项招生计划数择优录取。
4.3 计划调整原则
若招生专业生源不均衡,我校将进行计划调整尽可能满足考生志愿。调整总 体顺序为: 专业内计划调整、专业间计划调整、外校生源调剂。
4.3.1 专业内计划调整
某专业专项计划合格生源不足未完成时,如该专业普通计划合格生源充足, 将空缺专项计划调到该专业普通计划录取。
某专业普通计划合格生源不足未完成时,如该专业专项计划合格生源充足, 将空缺普通计划调到该专业专项计划录取。
4.3.2 专业间计划调整
因生源不足导致某专业专项或普通计划未完成时,将空缺计划调整到合格生 源充足的专业。遵从同类别优先,专项计划与专项计划间调整,普通计划与普通 计划间调整,择优录取。录取细则与普通考生录取细则相同。
各专业具体调剂计划数按以下规则进行:
专业调剂计划数=(专业未录取的合格人数/缺额专业总报名人数) ×空余 计划数(结果四舍五入取整数) 。
4.3.3 外校生源调剂
若校内专业计划调整录取后仍有未完成的招生计划,在公布缺额计划后规定 时间内接受校外生源调剂。
调剂考生需同时符合以下条件:
a.申请调剂的专业与原报考专业公共课考试科目相同、专业类别一致,不接 受跨专业类别调剂; b.公共课达到省考试院统一划定的分数线且未被任何学校录 取(填报免试退役士兵专项计划调剂志愿的考生除外) ;c.毕业专业须符合我校 招生专业范围要求; d.优先录取原报考专业与我校专业名称相同的调剂考生,再 考虑其他符合条件考生; e.专业科目考试总成绩不低于 60 分,且不得出现专业 课单科成绩 0 分或缺考。
考生在规定时间内通过系统提交调剂专业志愿,按照公共科目总分从高分到 低分依次录取。如公共科目总分相同,则按以下顺序分数高低为准录取: 高等数 学(理) /大学语文(文) →英语。如出现若干名考生两门公共科目分数一致, 且名次为录取考生最后一名,学校将参考该同分考生的四门考试成绩,按以下顺 序分数的高低为准录取: 四门成绩总分→专业科目总分→专业科目 1→专业科目 2。如出现若干名考生所有科目分数一致,且名次为录取考生最后一名,参考考 生提供的高职(专科) 期间学业成绩和获奖证书,择优录取。
关于非免试退役士兵、原建档立卡家庭等公共课考试且成绩达到省考试院统 一划定的分数线且未被任何学校录取的专项计划考生,可申请我校调剂,按我校 公布的未完成专项计划数单独录取,录取细则同普通考生调剂录取细则。
关于免试退役士兵,我校对填报该专项缺额计划的考生组织面试,根据专项 计划数择优录取。
如普通计划合格生源充足,剩余未完成的专项计划可调整到普通计划执行。
4.4. 录取结果公布
拟录取名单在学校招生网站公示 5 个工作日,报学校招生工作领导小组和校 长办公会审定通过后,正式上报省考试院办理录取手续。考生录取名单在招生网 站(http://www.ajduc.edu.cn/zsb/)发布,请考生自行登录查询。
5. 报到注册
新生持持录取通知书、专科毕业证书、身份证原件、个人档案等在我校规定 的时间内报到入学。无故不按期报到的一律取消入学资格。报到时不能提供相关 材料,或所提供材料与报名时不一致的,不予办理入学手续,其入学资格无效。
9
对录取后未报到、自行放弃入学资格的免试退役士兵,不再享受免试专升本 政策。
6. 资格复查
新生入学后,我校根据招生政策、录取标准、《普通高等学校招生体检工作 指导意见》及学籍管理相关规定,对新生报考及录取资格进行复查,对不符合条 件或有弄虚作假、违纪舞弊行为的,取消入学资格,并按照相关规定予以处理, 由此产生的一切后果由考生自负。
7. 学籍学历管理及待遇
7.1 学籍管理。普通高校专升本学生在校学习期间,学籍管理按照《普通高 等学校学生管理规定》 执行。
7.2 学历和学位证书。普通高校专升本学生按教学计划修完规定课程,成绩 合格,由学校颁发普通高等教育本科毕业证书。按照《教育部关于当前加强高等 学校学历证书规范管理的通知》 (教学〔2002〕15 号) 精神,专升本学生毕业 证书的内容须填写“在本校××专业专科起点本科学习”, 学习时间按进入本科 阶段学习的实际时间填写。符合学士学位授予条件的授予相应学士学位。
7.3 收费标准。普通高校专升本学生的学费标准与普通本科相应专业学费标 准相同。根据皖价费〔2018〕70 号文件规定,收费标准应保持相对稳定,如有 变更,以我校向安徽省发改委和教育厅发展规划处等部门备案的最新收费标准执 行。学校 2022 年普通高校专升本学生的学费和住宿费执行以下标准:

注: 新生入学报到时,由学校统一安排五/六人间学生公寓住宿。
7.4 就业政策。普通高校专升本学生毕业时,执行国家本科毕业生的有关就 业政策。
8. 资助政策
8.1 资助政策及办理程序
为保障家庭经济困难学生正常完成学业,鼓励在校学生在德智体美劳方面取 得优异成绩,学校建立了“多位一体”的资助育人体系和激励保障机制,并为家
10
庭经济困难学生设立“绿色通道”。相关资助政策和资料随录取通知书一并寄发 给录取新生。
学校学生资助管理部门每学年根据有关文件规定的比例、程序对符合条件的 申请学生进行评选、审核、公示,并按时发放到学生银行卡内。家庭经济困难学 生可以通过提交个人申请、班级民主评议、院系推荐、学校审批等程序申请相关 资助项目。
学校学生资助管理部门咨询电话: 0551-88569188。
8.2 主要资助项目介绍
8.2.1 贯彻落实国家生源地信用助学贷款、“绿色通道”、基层就业国家资 助、服兵役国家教育资助、贷款贴息等有关政策;
8.2.2 国家奖助学金有国家奖学金、国家励志奖学金、国家助学金等,按照 国家有关文件要求执行;
8.2.3 校内资助项目设有学校一、二、三等奖学金(获奖比例 35%) 、贫困 生生活补贴、勤工助学、困难补助、“百千万”走访、学费减免(孤儿、烈士子 女、伤残军人等) 、节日慰问、退役士兵生活补助等;
8.2.4 学校还设置了考研升学奖励(500-2000 元) 、文体及学科竞赛奖励 (200-50000 元) 、发明专利奖励(最高 10000 元) 等;
8.2.5 安徽省建筑造价管理协会以及相关社会组织的爱心人士在我校部分专 业设立了社会奖助学金(其中造价筑学奖学金 6000 元/年、造价筑学励志奖学金 5000 元/年) 。
9. 违规处理
在报名、考试中违规的考生及有关工作人员,严格按照《国家教育考试违规 处理办法》 和教育部有关文件规定处理; 涉嫌违法的,移送司法机关,依照《中 华人民共和国刑法修正案(九)》 等追究其法律责任。
10. 其他须知
10.1 考生本人应坚持诚信的原则,报名所填报材料必须真实。
10.2 我校普通专升本招生考试各项工作在学校普通专升本招生考试工作领 导小组统一领导下进行,校纪检监察部门全程监督。
10.3 根据《安徽省教育厅关于严禁职业院校升学考试改革试点高校举办升 学考试考前辅导的通知》 (皖教秘高〔2014〕6 号)要求,我校及其教职工(含与 学校有劳动关系的临时工作人员)严禁举办或与社会机构联合举办任何形式的升 学考试考前辅导。严禁参加专升本本科高校为社会中介或培训等机构进行教学、 宣讲、讲座等任何形式的辅导活动提供学校教室、宿舍、图书馆等校内场所。严 禁高校人员参与升学考试考前辅导的教学等任何形式的活动。
11
10.4 http://www.ajduc.edu.cn/zsb/ 是我校相关招生考试、录取信息发布的唯一 渠道,请广大考生主动及时关注,学校不再具体通知考生本人,考生因个人原因 造成后果的由考生本人承担。
本校承诺严格执行国家招生政策,坚决杜绝任何形式的有偿招生,学校及工 作人员不参与任何中介机构或辅导机构教学、讲座等活动。以学校名义进行非法 招生宣传等活动的中介机构或个人 ,本校将依法追究其责任。学校举报电话: 0551-88565558; 安徽省教育招生考试院举报电话: 0551-63609561,举报信箱: jiancha@ahedu.gov.cn。
11. 联系方式
报考咨询电话: 0551-88561222,88560222,88565558
考务咨询电话: 0551-88569020
招生办邮箱: zsb@ajduc.edu.cn
学院官网:http://www.ajduc.edu.cn/
招生网址:http://www.ajduc.edu.cn/zsb/
以上文章转载至合肥城市学院官网,如有侵权请联系立即删除。(https://www.cuhf.edu.cn/)
以上就是关于“2022年合肥城市学院专升本招生简章”的相关内容,如想知道更多关于安徽专升本考试的相关资讯:如安徽专升本招生简章、常见问题、复习备考、报考条件、院校动态、报考专业、考试大纲等,敬请关注安徽省专升本网(www.ahsxez.com)。
想了解更多安徽专升本考试信息,可以关注安徽传爱专升本网微信公众号哦,回复【升本试题】获取安徽专升本真题哦,还可以扫码加入右侧【安徽专升本考试交流群】或点击【在线咨询】为你在线解答,快跟上安徽专升本考试大部队!

安徽专升本声明
(一)由于考试政策等各方面情况的不断调整与变化,本网站所提供的考试信息仅供参考,请以权威部门公布的正式信息为准。
(二)本网站在文章内容来源出处标注为其他平台的稿件均为转载稿,免费转载出于非商业性学习目的,版权归原作者所有。如您对内容、版权等问题存在异议请于我们联系,我们会及时处理。
文章来源于网络,如有侵权,请联系删除

新手指南
资考老师
教资培训
升本报名
自考咨询
成考咨询



