合肥城市学院专升本为大家带来专升本2023年合肥城市学院专升本招生章程的详细讲解,希望能帮助大家顺利备考哦。预祝大家考试成功哦。

2023年合肥城市学院专升本招生章程
点击加入:2023年安徽专升本考生交流群,和其他考生一起学习吧!
点击进入:2023年安徽专升本报名指导入口
真题怎么找:22年专升本真题正在持续整理中,大家可以关注【安徽传爱专升本】微信公众号,了解安徽专升本的相关资讯,避免漏掉重要信息。回复【升本试题】免费领公众号真题资料!
学校全称:合肥城市学院(国标代码:13615)
办学层次:本科
办学类型:民办普通本科高校
办学地址:(1)安徽省合肥市黄麓科教园书香路1 号(滨湖校区)
(2)安徽省合肥市金岗大道 88 号(北城校区)
1. 招生计划及专业招生要求
1.1 招生专业计划


(1)三等功鼓励政策退役士兵、技能大赛鼓励政策考生招生计划包含在以上招生计划内。技能大赛鼓励政策考生录取比例不超过考生报考专业总计划的 20%;
(2)所有专业学制均为 2 年;
(3)免文化课考试退役士兵专项计划文理兼招。
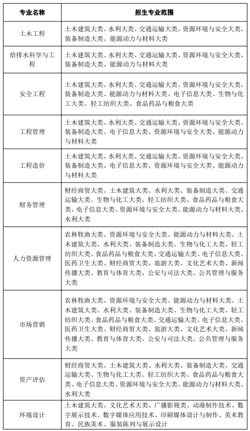
1.2 招生专业范围



注:专业大类分类标准参照教育部高等职业教育专业目录(2021 年)执行。
2. 报名
2.1 报名条件:
2.1.1 2023 年安徽省省属普通高校(以及经过批准举办普通高等职业教育的成人高等院校)的应届全日制普通高职(专科)毕业生;在安徽省应征入伍具备普通高职(专科)学历的退役士兵;2022 年已报名但因疫情影响未能参加普通专升本考试的考生,可再次报名参加 2023 年普通高校专升本考试。所有考生须参加省考试院统一组织的报名,并取得考生号。身体条件符合《普通高等学校招生体检工作指导意见》的体检要求,同时毕业专业须符合我校相应专业招生专业范围的要求,毕业专业非以上专业(类)的考生不能报考我校相应专升本专业。
2.1.2 申请我校各类鼓励政策考生还须分别符合下列条件:
(1)申请三等功鼓励政策退役士兵考生:服役期间荣立三等功以上奖励。
(2)申请我校技能大赛鼓励政策的考生:根据《安徽省教育厅关于印发安徽省普通高职(专科)层次升入本科教育培养工作实施方案的通知》(皖教高〔2020〕2 号)有关政策规定,获得安徽省教育厅、人社厅、财政厅等部门联合主办的全省职业院校技能大赛一等奖或教育部等部委联合主办的全国职业院校技能大赛三等奖及以上的高职(专科)应届毕业生,所获证书与报考专业相关,学习成绩合格,高职阶段专业符合我校招生范围要求,可通过省考试院报名系统填报我校志愿,面试录取。
2.2 报名办法及志愿填报:
所有考生均须严格按照皖招考〔2023〕5 号文件规定的报名办法报名,具体报名操作流程请关注省考试院网站或微信公众号。专升本志愿分为 A 段和 B 段,其中 A 段为专项计划志愿,含免文化课试退役士兵专项计划、非免文化课考试退役士兵专项计划和建档立卡考生专项计划。B段为非专项计划志愿。符合条件的考生可兼报 A 段、B 段志愿。意向报考我校的考生,填报志愿时须仔细阅读我校招生章程,综合考虑招生专业相关要求、专业课考试时间、综合考查安排等因素,避免填报无效志愿。
2.2.1 意向报考我校且符合我校报考条件的考生(不含在安徽省应征入伍并在外省院校完成高职(专科)学业的退役士兵考生)在规定时间内使用电脑(不建议使用手机浏览器)登录 zsbbm.ahzsks.cn,注册后绑定微信号和手机号码。按照报名页面指引,完成信息填报、微信小程序采像、缴费等报名流程,报名时段为2023年 3 月 23 日 10:00 至 3 月 27 日 16:00。
2.2.2 意向报考我校且符合我校报考条件的在安徽省应征入伍并在外省院校完成高职(专科)学业的退役士兵考生,须将下述报名材料原件按清单顺序编号扫描为电子档并命名为:省外退役士兵+姓名+合肥城市学院2023 年专升本报名材料(PDF 格式文件)发送至我校招办邮箱 zsb@cuhf.edu.cn(邮件接收截止时间为:3月 25 日 16:00,以电子邮件到达邮箱时间为准,过时无效),提交材料后请考生电话确认报名材料是否提交成功(联系电话:0551-88565558、88560222、88561222),我校将依据考生提交的报名材料对其报名资格进行审核,资格审核结果通过考生报名时提交的联系电话告知考生本人,考生必须保持此联系电话的畅通,以便通知有关事宜,否则后果自负。
报名材料:a. 合肥城市学院 2023 年普通高校专升本考试省外高职(专科)毕业生退役士兵报名申请表及承诺书(附件 1、2);b.本人身份证原件(人像面和国徽面复印在一张纸上);c.毕业证书(或由毕业学校出具加盖红章的包含就读学校、专业、毕业时间等信息的学籍管理系统页面截图)原件;d. 退出现役证原件或退出现役证明。经线上资格审核通过的此类考生,由我校在报名系统录入考生身份信息、毕业学校和专业信息后,考生按照应届毕业生报名流程,完成其他信息填报、审核及缴费。
2.2.3 所有申请三等功鼓励政策退役士兵考生、技能大赛获奖鼓励政策考生按照(皖招考〔2023〕5 号)文件要求完成网络报名后,还须将下述资格证明材料原件按清单顺序编号扫描为电子档并命名为考生类别+考生姓名+2023 专升本报名材料(PDF 格式文件)(例:申请 xxx 专业鼓励政策考生张**2023 专升本报名材料.pdf)发送至我校招生办邮箱 zsb@cuhf.edu.cn(邮件接收截止时间为:2023 年3月25日 16:00,以电子邮件到达邮箱时间为准,过时无效),提交材料后请电话确认报名材料是否成功提交(联系电话:0551-88565558、88560222、88561222)。申请三等功鼓励政策退役士兵考生:a. 承诺书(附件1);b. 申请表(附件2);c. 身份证正反面;d. 退役证或退役证明;e. 立功受奖证书;
申请技能大赛获奖鼓励政策考生:a. 承诺书(附件1);b. 申请表(附件2);c. 身份证正反面;d. 获奖证书;e.高职学校教学部门(教务处或院系)盖章的总评成绩单原件。
2.3 资格审核
2.3.1 根据皖招考〔2023〕5 号文件规定,考生报考资格由毕业院校进行审核,审核未通过者不具备我校报名资格。我校将对报考免文化课考试退役士兵专项计划考生资格进行复审。
2.3.2 申请三等功鼓励政策和申请技能大赛鼓励政策考生的资格通过考生提供的证明材料进行审核。审核未通过的不享受相应的鼓励政策,可参加2023年普通高校专升本公共课、专业课考试。如因考生不能按期毕业、重复录取等原因造成无法入学后果,由考生本人负责。
2.4. 缴费报名考试费按皖招考〔2023〕5 号文件要求执行,我校不再另外收取其他报名考试费用。
2.5 打印准考证:考生请于公共课考试前一周登录报名网站(zsbbm.ahzsks.cn)打印准考证,并根据准考证上规定的时间持第二代居民身份证和准考证到考点指定地点参加考试。专业课考试准考证:考生于 4 月 15-20 日期间,登录合肥城市学院招生网站(http://www.cuhf.edu.cn/zsb/)公布的专升本考试准考证发放系统自行下载并打印《合肥城市学院 2023 年普通专升本专业科目考试准考证》。
3. 考试
3.1 考试科目
根据《安徽省教育厅关于印发安徽省普通高职(专科)层次升入本科教育培养工作实施方案的通知》(皖教高〔2020〕2 号)文件要求,招生考试实行“2门公共课(各 150 分)+2 门专业课(各 150 分)”的测试方式,其中公共课实行统考,由省教育招生考试院负责组织。符合免文化课考试条件的退役士兵可自行决定是否参加公共课科目考试。
专业课考试科目:


未按要求提交材料的考生不具备相应资格,后果由考生本人负责。考生填报的信息和提交的材料实行承诺制,考生本人对所填报信息和提交材料的真实性负责。对于填报提交虚假信息或材料获取考试资格的,将按照教育部相关规定予以处理,并记入诚信档案。
专业课考试大纲、专业课参考书目等资料已经通过招生网站发布,考生可登录https://www.cuhf.edu.cn/zsb/2023/0222/c931a21735/page.htm 获取。
符合免文化课考试退役士兵专项计划的考生,我校将4 月18 日下午14:00-15:30 组织参加职业适应性或职业技能综合考查面试。
获得安徽省教育厅等部门联合主办的全省职业院校技能大赛一等奖或教育部等部委联合主办的全国职业院校技能大赛三等奖及以上的高职(专科)应届毕业生,3 月 31 日后我校将对考生提交的材料进行审查,并通知符合免试条件的考生于4月18 日下午 14:00 前来校进行面试。每名考生面试时间一般为30 分钟,面试科目为综合能力,包含思想政治、专业知识、专业技能、职业院校技能大赛获奖项目情况、职业素质等,满分 100 分。
面试结果待全部结束后当天予以公布。
3.2 考试时间和考试地点
公共课考试地点原则上设在考生报考院校所在市(兼报A、B 段志愿的,公共课考试地点设在 A 段报考院校所在市),省考试院以市为单位随机编排考场和座位。考点须安排在国家教育考试标准化考点。
按皖招考〔2023〕5 号文件要求,符合文化课免试条件且填报B 段非专项计划志愿的退役士兵须参加公共课和专业课的科目考试。
专业课考试地点设在合肥城市学院滨湖校区(地址:安徽省合肥市巢湖黄麓科教园书香路 1 号),具体考场详见专业课准考证。


注:环境设计、视觉传达设计专业科目 2 专业实践综合考试时间为:4 月23日上午 10:45-12:45;报考免文化课考试退役士兵专项计划考生的职业适应性或职业技能综合考查的时间安排为 4 月 18 日下午 14:00-15:30。
3.3 成绩公布及复核公共课成绩:按皖招考〔2023〕5 号文件执行。专业课或职业适应性或职业技能综合考查成绩:专业科目成绩于考试后一周左右公布,考生可通过我校官方招生网站公布的专升本考试招生查询系统查询(http://www.cuhf.edu.cn/zsb/)。如考生对本人专业科目成绩有异议,可在规定成绩复查受理时间内,提交查分申请,我校按照相关规定组织专人复查。注意:专业科目成绩复查只限于试卷的答题有无漏改、漏统、错统等情况。对专业科目成绩核查无误不涉及变动考试成绩的,不再通知考生;确因误差需变更考试成绩的,待核准后将变更结果通知考生,请考生及时关注我校网站并保持手机通畅。
4. 录取
4.1 录取总体原则
所有专业按照《安徽省教育厅关于印发安徽省普通高职(专科)层次升入本科教育培养工作实施方案的通知》(皖教高〔2020〕2 号)、《关于做好大中专等学校学生应征入伍工作的通知》(皖征〔2020〕7 号)和皖招考〔2023〕5 号文件精神,德智体美劳全面考核,择优录取;公平竞争,公正选拔;全部录取工作原则上在 5 月 31 日前完成。一志愿批次、调剂志愿批次均先进行 A 段录取,再进行B 段录取。已被任何院校 A 段录取的考生,不再具备我校 B 段录取资格。
4.2 录取细则
严格按照安徽省教育厅下达的招生计划和我校以下录取细则,结合考生志愿进行录取。
4.2.1 申请三等功鼓励政策的退役士兵考生:通过我校资格审核,公示无异议后,按考生填报的志愿计划类别进行免试录取。
4.2.2 申请技能大赛鼓励政策考生:通过我校资格审核,参加我校组织的面试,面试合格后按考生填报的志愿,根据面试成绩从高分到低分排序,择优录取,名额不超过该专业总计划的 20%。如出现若干名同分考生且为录取最后一名,学校参考考生提供的高职(专科) 期间学业成绩和获奖证书,择优录取。未通过面试者可参加 2023 年普通高校专升本公共课、专业课考试。
4.2.3 一志愿 A 段(专项类计划)
(1)报考 A 段免文化课考试退役士兵专项计划的考生:参加我校组织的职业适应性或职业技能综合考查面试,考查成绩合格的考生根据其考查成绩从高分到低分排序,按该专项招生计划数择优录取,如考生综合考查成绩相同,如出现若干名同分考生且为录取最后一名,学校参考考生提供的高职(专科) 期间学业成绩和获奖证书,择优录取。
(2)报考 A 段非免文化课考试退役士兵专项计划、报考A 段建档立卡专项计划的考生:在公共课达到省考试院划定的该专项公共课考试合格分数线,两门专业科目考试总成绩不低于 60 分且不得出现专业课单科成绩0 分或缺考的基础上,根据考生考试科目的成绩总和从高分到低分排序,按相应专项招生计划数择优录取,如考生考试科目的成绩总和相同,则按单科顺序及分数从高到低排序,按相应专项招生计划数择优录取,单科排序方式:专业科目 1→专业科目2→高等数学(理)/大学语文(文)→英语。如出现若干名考生所有科目分数一致,且名次为录取考生最后一名,学校参考考生提供的高职(专科) 期间学业成绩和获奖证书,择优录取。
4.2.4 一志愿 B 段(非专项类计划)在公共课达到省考试院划定的公共课考试合格分数线,两门专业科目考试总成绩不低于 60 分且不得出现专业课单科成绩 0 分或缺考的基础上,根据考生考试科目的成绩总和从高分到低分排序,按非专项类招生计划数择优录取,如考生考试科目的成绩总和相同,则按单科顺序及分数从高到低排序,按非专项类招生计划数择优录取,单科排序方式:专业科目 1→专业科目 2→高等数学(理)/大学语文(文)→英语。如出现若干名考生所有科目分数一致,且名次为录取考生最后一名,学校参考考生提供的高职(专科) 期间学业成绩和获奖证书,择优录取。
4.3 计划调整原则
若一志愿招生专业生源不均衡,我校将进行计划调整。调整顺序依次为:A段专业内计划调整、A 段专业间计划调整、B 段专业间计划调整、A-B 段间计划调整、外校生源调剂。
4.3.1 A 段计划调整
(1)A 段专业内计划调整
A 段同一专业内各专项计划如有线上合格生源不足的情况,则将未完成的计划调入合格生源充足的同专业其他专项计划,择优录取。计划分配原则:按比例将剩余计划调整到有线上合格生源的其他专项计划进行择优录取。若仍有未分配完的剩余计划,则专业内调入顺序为免文化课考试退役士兵专项计划、非免文化课考试退役士兵专项计划、建档立卡考生专项计划。
(2)A 段专业间计划调整
A 段同一专业内各专项计划经调整后,如仍有剩余未完成的计划,则按比例调入合格生源充足的 A 段其他招生专业的专项计划进行择优录取。优先进行相同专项计划专业间调整,剩余的按免文化课考试退役士兵专项计划、非免文化课考试退役士兵专项计划、建档立卡考生专项计划的顺序依次分配。
4.3.2 B 段专业间计划调整
B 段各专业如有线上合格生源不足的情况,则将未完成的计划调入合格生源充足的其他 B 段专业择优录取,计划分配原则:按该专业线上合格生源占全部线上合格生源的比例来分配。
4.3.3 A-B 段间计划调整
A 段、B 段分别进行专业间计划调整后,若 A、B 段之间生源、剩余计划不平衡,则进行 A-B 段间计划调整,择优录取。调整的顺序是首先同专业A-B 段间进行调整,若仍不平衡,则进行 A-B 段间跨专业调整。
①同专业 A-B 段间计划分配原则:按比例将剩余计划调整到该专业有线上合格生源的非专项计划或专项计划进行择优录取。若仍有未分配完的剩余计划,则专业内调入顺序分别为免文化课考试退役士兵专项计划、非免文化课考试退役士兵专项计划、建档立卡考生专项计划、非专项计划。
②跨专业 A-B 段间计划分配原则:如 A 段因生源不足未完成计划,根据B段剩余合格生源数确定计划分配比例,按比例分配至 B 段尚有待录取合格生源的专业,择优录取。如 B 段因生源不足未完成计划,根据 A 段剩余合格生源数确定计划分配比例,按比例分配至 A 段尚有待录取合格生源的专业,择优录取。实行文理兼招的专业优先在专业内按上述规则进行计划调整。
4.3.4 外校生源调剂(调剂志愿)
若一志愿批次各专业经计划调整录取后仍有未完成的招生计划,将按照省考试院的统一要求向社会公布缺额计划,并在规定时间内接受校外未录取考生生源调剂。
(1)申请调剂免文化课考试退役士兵专项缺额计划的考生须符合以下全部条件:a.不接受跨类调剂;b.毕业专业须符合我校招生专业范围要求;c.具备免文化课考试退役士兵专项计划的报考资格;d.参加我校另行组织的职业适应性或职业技能综合考查。具体时间学校将另行通知,根据考查结果和缺额计划择优录取。
(2)申请调剂非免试退役士兵专项、建档立卡专项及其他非专项类缺额计划的考生须符合以下全部条件:a.申请调剂的专业与原报考专业公共课考试科目相同、专业类别一致,不接受跨专业类别调剂;b.公共课达到省考试院统一划定的分数线且未被任何学校录取;c. 毕业专业须符合我校招生专业范围要求;d.原报考专业与报考的调剂专业所在学科门类相同,其中艺术类专业须专业大类相同;e.专业科目考试总成绩不低于 60 分,且专业课单科成绩不得出现0 分或缺考。
考生在规定时间内提交调剂专业志愿,按照公共科目总分从高分到低分依次录取。如公共科目总分相同,则按以下顺序分数高低为准录取:高等数学(理)/大学语文(文)→英语。如出现若干名考生两门公共科目分数相同且名次为录取考生最后一名,学校将参考考生提供的高职(专科) 期间学业成绩单和获奖证书原件,择优录取。根据第一轮调剂录取后计划完成情况,视情况可进行第二轮调剂,具体时间安排和办法在省考试院网站和微信公众号发布。
4.4. 录取结果公布
拟录取名单报学校招生工作领导小组和校长办公会审定通过后,在学校招生网站公示 5 个工作日无异议,正式上报省考试院办理录取手续。考生录取名单在招生网站(http://www.cuhf.edu.cn/zsb/)发布,请考生自行登录查询。
5. 报到注册
新生持持录取通知书、专科毕业证书、身份证原件、个人档案(可邮寄)等在我校规定的时间内报到入学。无故不按期报到的将不再保留入学资格。报到时不能提供相关材料,或所提供材料与报名时不一致的,不予办理入学手续,其入学资格无效。对录取后未报到、自行放弃入学资格的免文化课考试退役士兵,不再享受免试专升本政策。
6. 资格复查
新生入学后,我校根据招生政策、录取标准、《普通高等学校招生体检工作指导意见》及学籍管理相关规定,对新生报考及录取资格进行复查,对不符合条件或有弄虚作假、违纪舞弊行为的,取消入学资格,并按照相关规定予以处理,由此产生的一切后果由考生自负。
7. 学籍学历管理、收费标准及待遇
普通高校专升本学生在校学习期间,学籍管理按照《普通高等学校学生管理规定》执行。
普通高校专升本学生按教学计划修完规定课程,成绩合格,由学校颁发普通高等教育本科毕业证书。按照《教育部关于当前加强高等学校学历证书规范管理的通知》(教学〔2002〕15 号)精神,专升本学生毕业证书的内容须填写“在本校××专业专科起点本科学习”,学习时间按进入本科阶段学习的实际时间填写。符合学士学位授予条件的授予相应学士学位。
收费标准。普通高校专升本学生的学费标准与普通本科相应专业学费标准相同。根据皖价费〔2018〕70 号文件规定,收费标准应保持相对稳定,如有变更,以我校向安徽省发改委和教育厅发展规划处等部门备案的最新收费标准执行。学校2023 年普通高校专升本学生的学费和住宿费执行以下标准
注:新生入学报到时,由学校统一安排五/六人间学生公寓住宿。
普通高校专升本学生毕业时,执行国家本科毕业生的有关就业政策。
8. 资助政策
为保障家庭经济困难学生正常完成学业,鼓励在校学生在德智体美劳方面取得优异成绩,学校建立了“多位一体”的资助育人体系和激励保障机制,并为家庭经济困难学生设立“绿色通道”。相关资助政策和资料随录取通知书一并寄发给录取新生。

学校学生资助管理部门每学年根据有关文件规定的比例、程序对符合条件的申请学生进行评选、审核、公示,并按时发放到学生银行卡内。家庭经济困难学生可以通过提交个人申请、班级民主评议、学院推荐、学校审批等程序申请相关资助项目。普通高校专升本学生与普通高等教育学生享同等奖贷助补免政策。学校学生资助管理部门咨询电话:0551-88569188。
9. 违规处理
在报名、考试中违规的考生及有关工作人员,严格按照《国家教育考试违规处理办法》和教育部有关文件规定处理;涉嫌违法的,移送司法机关,依照《中华人民共和国刑法》等追究其法律责任。
10. 其他须知
10.1 考生本人应坚持诚信的原则,报名所填报材料必须真实。
10.2 我校普通专升本招生考试各项工作在学校普通专升本招生考试工作领导小组统一领导下进行,校纪检监察部门全程监督。
10.3 根据《安徽省教育厅关于严禁职业院校升学考试改革试点高校举办升学考试考前辅导的通知》(皖教秘高〔2014〕6 号)要求,我校及其教职工(含与学校有劳动关系的临时工作人员)严禁举办或与社会机构联合举办任何形式的升学考试考前辅导。严禁参加专升本本科高校为社会中介或培训等机构进行教学、宣讲、讲座等任何形式的辅导活动提供学校教室、宿舍、图书馆等校内场所。严禁高校人员参与升学考试考前辅导的教学等任何形式的活动。
10.4 http://www.cuhf.edu.cn/zsb/ 是我校相关招生考试、录取信息发布的唯一渠道,请广大考生主动及时关注,学校不再具体通知考生本人,考生因个人原因造成后果的由考生本人承担。
学校在招生章程中明确表述并承诺:本校严格执行国家招生政策,坚决杜绝任何形式的有偿招生,坚决杜绝本校教职工参与任何中介机构或辅导机构教学、讲座等活动。以学校名义进行非法招生宣传、培训等活动的中介机构或个人,本校将依法追究其责任。学校举报电话:0551-88565558;安徽省教育招生考试院举报电话:0551-63619961,举报信箱:jiancha@ahedu.gov.cn。
11. 联系方式
报考咨询电话:0551-88561222、88560222、88565558
招生办邮箱:zsb@cuhf.edu.cn
学院官网:http://www.cuhf.edu.cn/
招生网址:http://www.cuhf.edu.cn/zsb/
本章程由合肥城市学院教务处负责解释。


以上文章转载至合肥城市学院官网,如有侵权请联系立即删除。(https://www.cuhf.edu.cn/)
以上就是关于2023年合肥城市学院专升本招生章程的简要介绍了,希望大家在2023年安徽专升本能够取得自己心仪的成绩。如有更多想要知道安徽专升本院校的相关资讯,如专升本招生学校、考试动态、招生专业等。敬请关注安徽专升本(www.ahsxez.com)。
想了解更多安徽专升本考试信息,可以关注安徽传爱专升本网微信公众号哦,回复【年终大礼包】获取安徽专升本真题哦,还可以扫码加入右侧【安徽专升本考试交流群】或点击【在线咨询】为你在线解答,快跟上安徽专升本考试大部队吧。

安徽专升本声明
(一)由于考试政策等各方面情况的不断调整与变化,本网站所提供的考试信息仅供参考,请以权威部门公布的正式信息为准。
(二)本网站在文章内容来源出处标注为其他平台的稿件均为转载稿,免费转载出于非商业性学习目的,版权归原作者所有。如您对内容、版权等问题存在异议请于我们联系,我们会及时处理。
文章来源于网络,如有侵权,请联系删除

新手指南
资考老师
教资培训
升本报名
自考咨询
成考咨询



