想要报考安徽文达信息工程学院专升本的同学看过来哦,安徽专升本接下来为大家带来2022年安徽文达信息工程学院普通专升本招生章程的详细讲解,希望能帮助大家顺利备考哦。预祝大家考试成功哦。

2022年安徽文达信息工程学院普通专升本招生章程
学校全称: 安徽文达信息工程学院
办学层次: 本科
办学类型: 民办普通本科高校
办学地址: 安徽省合肥市肥西县紫蓬山风景区森林大道 3 号
1. 招生计划及专业招生要求
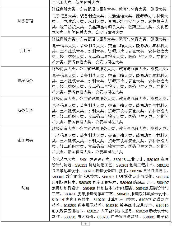
1.1 招生专业计划


(1) 三等功鼓励政策退役士兵、技能大赛鼓励政策考生招生计划包含在以上招生计划内。 技能大赛鼓励政策考生录取比例不超过考生报考专业总计划的 10%。
(2) 所有专业学制均为 2 年。
1.2 招生范围



备注: 专业大类分类标准按照教育部高等职业教育专业目录(2015 年) 执行。
2. 报名
2.1 报名条件:
2.1.1 2022 年安徽省省属普通高校(以及经过批准举办普通高等职业教育
的成人高等院校) 的应届全日制普通高职(专科) 毕业生; 在安徽省应征入伍具 备普通高职(专科)学历的退役士兵。所有考生须参加省考试院统一组织的报名, 并取得考生号。身体条件符合《普通高等学校招生体检工作指导意见》 的体检要
求,同时毕业专业须符合我校相应专业招生专业范围的要求,毕业专业非以上专 业(类) 的考生不能报考我校相应专升本专业。
2.1.2 申请我校技能大赛鼓励政策的考生: 须获得省教育厅等部门联合主办 的全省职业院校技能大赛一等奖或教育部等部委联合主办的全国职业院校技能 大赛三等奖及以上,符合条件并报考我校相应专业且高职阶段参加技能大赛项目 与报考专业相关的高职(专科) 应届毕业生,可申请免试。
2.2 报名办法:
2.2.1 意向报考我校且符合我校报考条件的考生(不含在安徽省应征入伍并 在外省院校完成高职(专科) 学业的退役士兵考生)考生均须严格按照《安徽省 2022 年普通高校专升本考试招生工作操作办法》 (皖招考〔2022〕 1 号) 的要求 在 2022 年 3 月 18 日 10:00 至 3 月 22 日 16:00 报名,并通过微信小程序随时关 注自己的审核状态,在 3 月 24 日 17:00 前完成缴费。具体报名操作流程请关注 省考试院网站或微信公众号。
2.2.2 意向报考我校且符合我校报考条件的在安徽省应征入伍并在外省院 校完成高职(专科) 学业的退役士兵考生,须将下述报名材料原件按清单顺序编 号扫描为电子档并命名为省外退役士兵+考生姓名+2022 专升本报名材料( PDF 格式文件) (例: 省外退役士兵张**安徽文达信息工程学院 2022 专升本报名材 料.PDF) 发送至我校招生就业处邮箱 138583277@qq.com(邮件接收截止时间为: 2022 年 3 月 20 日 16: 00,以电子邮件到达邮箱时间为准,过时无效) ,提交材 料后请考生电话确认材料是否成功提交(联系电话: 0551-68583277) ,我校将 根据考生提交的报名材料对其报名资格进行审核,资格审核结果将通过考生报名 时提交的联系电话告知考生本人,考生必须保持此联系电话畅通,以便通知有关 事宜,否则后果自负。
报名材料: a.安徽文达信息工程学院 2022 年普通高校专升本考试省外高职 (专科) 毕业生退役士兵报名申请表及承诺书(附件 1) ;b.本人身份证原件(人 像面和国徽面需在同一面上) ;c.毕业证书(或由毕业学校出具加盖红章的包含 就读学校、专业、毕业时间等信息的学籍管理系统页面截图)原件; d.退出现役 证原件。
经线上资格审核通过的此类考生,由我校在报名系统录入考生身份信息、毕 业学校和专业信息后,考生再按照应届毕业生报名流程,完成其他信息填报、审 核及缴费。
2.2.3 所有申请三等功鼓励政策退役士兵考生、技能大赛获奖鼓励政策考生 须将下述资格证明材料原件按清单顺序编号扫描为电子档并命名为考生类别+考 生姓名+2022 专升本报名材料(PDF 格式文件) (例: 申请 xxx 专业鼓励政策考 生 张 **2022 专 升 本 报 名 材 料 .pdf ) 发 送 至 我 校 招 生 就 业 处 邮 箱
138583277@qq.com(邮件接收截止时间为: 2022 年 3 月 25 日 16: 00,以电子邮 件到达邮箱时间为准,过时无效) ,提交材料后请电话确认报名材料是否成功提 交(联系电话: 0551-68583277) 。
申请三等功鼓励政策退役士兵考生: a. 承诺书(附件 2) ;b. 申请表(附 件 3) ;c. 身份证正反面; d. 退役证; e. 立功受奖证书。
申请技能大赛获奖鼓励政策考生:a. 承诺书(附件 2);b. 申请表(附件 3);c. 身份证正反面; d. 获奖证书。
未按要求提交材料的考生不具备相应资格,后果由考生本人负责。考生填 报的信息和提交的材料实行承诺制,考生本人对所填报信息和提交材料的真实 性负责。对于填报提交虚假信息或材料获取考试资格的,将按照教育部相关规 定予以处理,并记入诚信档案。
2.3 资格审核
2.3.1 根据皖招考〔2022〕 1 号文件规定,考生报考资格由毕业院校进行审
核,审核未通过者不具备我校报名资格。我校将对报考免试退役士兵专项计划考 生资格进行复审。
2.3.2 申请三等功鼓励政策和申请技能大赛鼓励政策考生的资格通过考生 提供的证明材料进行审核。审核未通过的不享受相应的鼓励政策,可参加 2022 年 4 月 9 日-10 日举行的普通高校专升本考试。
如考生不能按期毕业、重复录取等原因造成无法入学后果,由考生本人负责。
2.4 缴费
报名考试费按皖招考〔2022〕 1 号文件要求执行,我校不再另外收取其他报 名考试费用。
2.5 打印准考证:
公共课考试准考证按照省考试院统一要求自行打印,具体时间和办法请关注 安徽省教育招生考试院网站或安徽省教育招生考试院微信公众号及报名微信小 程序。
专业课考试准考证: 2022 年 4 月 7 日至 4 月 9 日登录我校招生信息网下载 打印(http://www.wenda.edu.cn/zs/) 。
3. 考试
3.1 考试科目
根据《安徽省教育厅关于印发安徽省普通高职(专科) 层次升入本科教育培 养工作实施方案的通知》 (皖教高〔2020〕 2 号) 文件要求,招生考试实行“2 门公共课(各 150 分) +2 门专业课(各 150 分) ”的测试方式,其中公共课实 行统考,由省教育招生考试院负责组织。符合免试条件的退役士兵可自行决定是 否参加公共课科目考试。
专业课考试科目:

专 业 课 考 试 大 纲 、 专 业 课 参 考 书 目 详 见 我 校 招 生 信 息 网 (http://www.wenda.edu.cn/zs/) 公布的 2022 年专升本专业课科目考试说明。
免试退役士兵参加的职业适应性或职业技能综合考查内容包括专业课知识 以及综合素质考查,具体方式及安排将在我校招生信息网另行通知。
技能大赛免试材料审核通过的考生将参加我校组织的面试,面试时间暂定 3 月 31 日,具体安排另行通知。
3.2 考试时间和考试地点
公共课统考由省考试院统一编排考场,各市招生考试机构负责组织实施。公 共课考试地点原则上设在考生报考院校所在市,考点安排在国家教育考试标准化 考点。专业课科目考试考点设在安徽文达信息工程学院校内(地址: 合肥市紫蓬 山风景区森林大道 3 号) 。具体考场详见准考证。

免试退役士兵参加的职业适应性或职业技能综合考查时间 2022 年 4 月 14日,具体安排另行通知。
3.3 成绩公布及复核
公共课: 按皖招考〔2022〕 1 号文件执行。
专业课成绩和免试退役士兵专项计划考生的测试结果: 考生可于 4 月 18 日 登录安徽文达信息工程学院招生信息网(http://www.wenda.edu.cn/zs/) 查询 本人考试成绩。如考生对本人成绩有异议,可登录我校招生信息网下载查分申请, 于4 月 19 日 16:00 前将“查分申请”提交到我校指定电子邮箱 138583277@qq.com, 由我校汇总核查,经核查有误的通知考生,核查无误的不予通知。查分仅限漏改、 漏统、错统,宽严不查。
4. 录取
4.1 录取总体原则
所有专业按照《安徽省教育厅关于印发安徽省普通高职(专科) 层次升入本 科教育培养工作实施方案的通知》 (皖教高〔2020〕 2 号) 、《关于做好大中专 等学校学生应征入伍工作的通知》 (皖征〔2020〕 7 号) 和皖招考〔2022〕 1 号 文件精神,德智体美劳全面考核,择优录取; 公平竞争,公正选拔。
4.2 录取细则
严格按照安徽省教育厅下达的招生计划和我校以下录取细则,结合考生志愿 进行录取。
4.2.1 申请三等功鼓励政策的退役士兵考生: 通过我校资格审核,公示无 异议后,按考生填报的志愿免试录取。
4.2.2 申请技能大赛鼓励政策考生: 通过我校资格审核,参加我校组织的面 试,面试合格后按考生填报的志愿,根据面试成绩从高分到低分排序,择优录取, 名额不超过该专业总计划的 10%。如出现若干名考生面试成绩相同,且名次为录 取考生最后一名,则按照考生提供的高职(专科)期间学业考试成绩作为录取参考。
4.2.3 填报免试退役士兵专项计划考生: 参加我校职业适应性或职业技能 综合考查,考查合格考生根据其职业技能综合考查成绩从高分到低分排序,按免 试退役士兵专项计划数择优录取。如出现若干名考生考查成绩相同,且名次为录 取考生最后一名,则按照考生提供的高职(专科)期间学业考试成绩作为录取参考。
4.2.4 填报普通计划志愿的考生(非专项计划) :
在公共课达到省考试院划定的公共课考试合格分数线且专业课达到学校划 定的专业课考试合格分数线的基础上,按照考生公共课+专业课成绩从高分到低 分排序,择优录取。若考生成绩总和相同,则按单科顺序及分数从高到低排序, 择优录取,考生总分相同时,则按专业课科目二成绩排序; 若专业课科目二成绩 相同则按专业课科目一成绩排序; 若仍相同则按高等数学/大学语文成绩排序。
如出现若干名考生所有科目分数一致,且名次为录取考生最后一名,则按照考生 提供的高职(专科)期间学业考试成绩作为录取参考。
4.2.5 填报非免试退役士兵专项计划、原建档立卡考生专项计划的考生录取 细则与普通考生录取细则相同,单独排序,按相应专项招生计划数择优录取。
4.3 计划调整原则
若招生专业生源不均衡,我校将进行计划调整尽可能满足考生志愿。调整总 体顺序为: 专业内计划调整、专业间计划调整、外校生源调剂。
4.3.1 专业内计划调整
若某个专业的普通计划、免试退役士兵专项计划、非免试退役士兵专项计划 和原建档立卡考生专项计划中有未完成的计划,将剩余计划调整到该专业其他有 合格生源项中,按该项录取规则择优录取。调整总体顺序为: 免试退役士兵专项 计划、非免试退役士兵专项计划、原建档立卡考生专项计划、普通计划。
4.3.2 专业间计划调整
各专业经专业内计划调整后,某专业计划仍未完成,将剩余计划按专业线上 生源数占线上生源总数的比例调整到相应专业,同类别优先调整。再按总分从高 到低排序择优录取。普通计划志愿考生录取规则参照 4.2.4。
4.3.3 外校生源调剂
若校内专业计划调整录取后仍有未完成的招生计划,在公布缺额计划后规定 时间内接受校外生源调剂。
调剂考生需同时符合以下条件:
a.申请调剂的专业与原报考专业公共课考试科目相同、专业类别一致,不接 受跨专业类别调剂; b.公共课达到省考试院统一划定的分数线且未被任何学校录 取(填报免试退役士兵计划调剂志愿的考生除外) ;c. 毕业专业须符合我校招 生专业范围要求; d.原报考专业与报考的调剂专业门类相同。
调剂录取规则: 按公共课总分从高到低择优录取。如公共课成绩相同,则按 公共课单科成绩高等数学/大学语文成绩从高到低排序,择优录取。如出现若干 名考生公共课各单科成绩均相同,且名次为录取考生的最后一名,则按照考生提 供的高职(专科) 期间学业考试成绩择优录取。若仍有专业计划未完成且其他专 业有合格线上生源,将先按 4.3.1 调整办法录取,再按 4.3.2 调整办法录取。
免试退役士兵专项计划接收调剂办法: 我校对填报免试退役士兵专项计划缺 额计划的考生组织面试。
4.4 录取结果公布
考生录取名单在我校招生信息网(http://www.wenda.edu.cn/zs/) 发布, 请考生自行登录查询。
5. 报到注册
新生持我校 2022 年普通专升本录取通知书、高职(专科) 毕业证书和身份 证在我校规定的时间内报到入学。无故不按期报到的一律取消入学资格。报到时 不能提供相关材料,或所提供材料与报名时不一致的,不予办理入学手续,其入 学资格无效。
对录取后未报到、 自行放弃入学资格的免试退役士兵,不再享受免试专升 本政策。
6. 资格复查
新生入学后,我校根据招生政策、录取标准、《普通高等学校招生体检工作 指导意见》 及学籍管理相关规定,对新生报考及录取资格进行复查,对不符合条 件或有弄虚作假、违纪舞弊行为的,取消入学资格,并按照相关规定予以处理, 由此产生的一切后果由考生自负。
7. 学籍学历管理及待遇
普通高校专升本学生在校学习期间,学籍管理按照《普通高等学校学生管理 规定》 执行。
普通高校专升本学生按教学计划修完规定课程,成绩合格,由学校颁发普通 高等教育本科毕业证书。按照《教育部关于当前加强高等学校学历证书规范管理 的通知》 (教学〔2002〕 15 号) 精神,专升本学生毕业证书的内容须填写“在 本校××专业专科起点本科学习”, 学习时间按进入本科阶段学习的实际时间填 写。符合学士学位授予条件的授予相应学士学位。
普通高校专升本学生的学费按照安徽省发展和改革委员会备案文件标准收费,学费标准与普通本科相应专业学费标准相同。收费标准如有变更,以安徽省 发展和改革委员会核准的最新收费标准执行。
普通高校专升本学生毕业时,执行国家本科毕业生的有关就业政策。
8. 资助政策
我校建立有完善的学生奖助体系,通过国家奖学金、国家励志奖学金、国家 助学金、校奖学金、校助学金、勤工助学、学费减免、学生困难补助等多项资助 政策,激励学生努力学习,确保家庭经济困难学生顺利完成学业。
9. 违规处理
在报名、考试中违规的考生及有关工作人员,严格按照《国家教育考试违 规处理办法》和教育部有关文件规定处理;涉嫌违法的,移送司法机关,依照《中 华人民共和国刑法修正案(九)》 等追究其法律责任。
10. 其他须知
10.1 考生本人应坚持诚信的原则,报名所填报材料必须真实。
10.2 我校普通专升本招生考试各项工作在学校普通专升本招生考试工作领 导小组统一领导下进行,校纪检监察部门全程监督。
10.3 根据《安徽省教育厅关于严禁职业院校升学考试改革试点高校举办升 学考试考前辅导的通知》 (皖教秘高〔2014〕 6 号)要求,我校及其教职工(含与 学校有劳动关系的临时工作人员)严禁举办或与社会机构联合举办任何形式的升 学考试考前辅导。严禁参加专升本本科高校为社会中介或培训等机构进行教学、 宣讲、讲座等任何形式的辅导活动提供学校教室、宿舍、图书馆等校内场所。严 禁高校人员参与升学考试考前辅导的教学等任何形式的活动。
10.4 招生信息网(http://www.wenda.edu.cn/zs/) 是我校相关招生考试、 录取信息发布的唯一渠道,请广大考生主动及时关注,学校不再具体通知考生本 人,考生因个人原因造成后果的由考生本人承担。
本校承诺严格执行国家招生政策,坚决杜绝任何形式的有偿招生,学校及工 作人员不参与任何中介机构或辅导机构教学、讲座等活动。以学校名义进行非法 招生宣传等活动的中介机构或个人,本校将依法追究其责任。学校举报电话: 0551-68582868; 安徽省教育招生考试院举报电话: 0551-63609561,举报信箱: jiancha@ahedu.gov.cn。
11. 联系方式:
咨询电话: 0551-68583277
学校网址: http://www.wenda.edu.cn
招生信息网址: http://www.wenda.edu.cn/zs/
本章程由安徽文达信息工程学院负责解释。
以上文章转载至安徽文达信息工程学院官网,如有侵权请联系立即删除。(http://www.wenda.edu.cn/zs/)
以上就是关于2022年安徽文达信息工程学院普通专升本招生章程的简要介绍了,希望大家在2022年安徽专升本能够取得自己心仪的成绩。如有更多想要知道安徽专升本院校的相关资讯,如专升本招生学校、考试动态、招生专业等。敬请关注安徽专升本(www.ahsxez.com)。
想了解更多安徽专升本考试信息,可以关注安徽传爱专升本网微信公众号哦,回复【升本试题】获取安徽专升本真题哦,还可以扫码加入右侧【安徽专升本考试交流群】或点击【在线咨询】为你在线解答,快跟上安徽专升本考试大部队吧

安徽专升本声明
(一)由于考试政策等各方面情况的不断调整与变化,本网站所提供的考试信息仅供参考,请以权威部门公布的正式信息为准。
(二)本网站在文章内容来源出处标注为其他平台的稿件均为转载稿,免费转载出于非商业性学习目的,版权归原作者所有。如您对内容、版权等问题存在异议请于我们联系,我们会及时处理。
文章来源于网络,如有侵权,请联系删除

新手指南
资考老师
教资培训
升本报名
自考咨询
成考咨询



