【导读】2022年安徽新华学院专升本专业限制有哪些?相信很多考生对此不太了解这个问题,下面就一起跟安徽新华学院专升本网来看看吧!

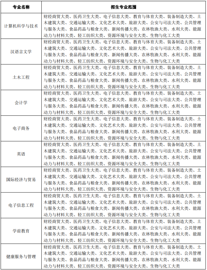
2022年安徽新华学院专升本专业限制


注:专业大类分类标准按照教育部高等职业教育专业目录(2015 年)执行。
考试时间和考试地点
以上就是关于“2022年安徽新华学院专升本专业限制”的相关内容,如想知道更多关于安徽专升本考试的相关资讯:如安徽专升本招生简章、常见问题、复习备考、报考条件、院校动态、报考专业、考试大纲等,敬请关注安徽省专升本网(www.ahsxez.com)。
想了解更多安徽专升本考试信息,可以关注安徽传爱专升本网微信公众号哦,回复【升本试题】获取安徽专升本真题哦,还可以扫码加入右侧【安徽专升本考试交流群】或点击【在线咨询】为你在线解答,快跟上安徽专升本考试大部队!
展开全文
—— 没找你想要的专升本资讯?预约免费咨询 ——
你的姓名
*联系方式
就读年级
就读专业
立即预约

安徽专升本声明
(一)由于考试政策等各方面情况的不断调整与变化,本网站所提供的考试信息仅供参考,请以权威部门公布的正式信息为准。
(二)本网站在文章内容来源出处标注为其他平台的稿件均为转载稿,免费转载出于非商业性学习目的,版权归原作者所有。如您对内容、版权等问题存在异议请于我们联系,我们会及时处理。
文章来源于网络,如有侵权,请联系删除

新手指南
资考老师
教资培训
升本报名
自考咨询
成考咨询



