想要报考淮北理工学院专升本的同学看过来哦,安徽专升本接下来为大家带来2022年淮北理工学院普通专升本招生章程的详细讲解,希望能帮助大家顺利备考哦。预祝大家考试成功哦。

2022年淮北理工学院普通专升本招生章程
学校全称: 淮北理工学院
办学层次: 本科
办学类型: 民办普通本科高校
学校地址: 安徽省淮北市杜集区高岳街道青年路 8 号
1、招生计划及专业招生要求
1.1 招生专业计划


(1) 三等功鼓励政策退役士兵、技能大赛鼓励政策考生招生计划包含在以上招生计划内。技能大赛鼓励政 策考生录取比例不超过考生报考专业总计划的 10%。
(2) 所有专业学制均为 2 年
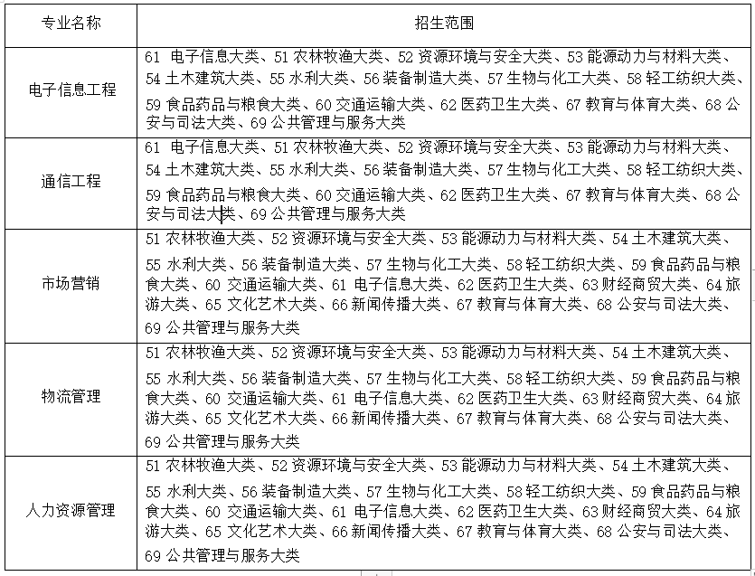
1.2 招生专业范围


注: 专业大类分类标准按照教育部高等职业教育专业目录(2015 年) 执行。
2、报名
2.1 报名条件:
2.1.1 2022 年安徽省省属普通高校(以及经过批准举办普通高等职业教育的成人高等院校) 的应届全日制普通高职(专科) 毕业生; 在安徽省应征入伍具备普通高职(专科) 学历的退役士兵。 所有考生须参加省考试院统一组织的报名,并取得考生号。身体条件符合《普通高等学校招生体检 工作指导意见》 的体检要求,同时毕业专业须符合我校相应专业招生专业范围的要求,毕业专业非 以上专业(类) 的考生不能报考我校相应专升本专业。
2.1.2 申请我校技能大赛鼓励政策的考生:
安徽省技能大赛获奖考生: 获得省教育厅等部门联合主办的全省职业院校技能大赛一等奖或 教育部等部委联合主办的全国职业院校技能大赛三等奖以上的高职(专科) 应届毕业生。
退役士兵荣立三等功及以上奖励考生(含个人三等功) :服役期间荣立三等功及以上奖励的 退役士兵。
2.2 报名办法:
2.2.1 意向报考我校且符合我校报考条件的考生(不含在安徽省应征入伍并在外省院校完成 高职(专科) 学业的退役士兵考生)考生均须严格按照《安徽省 2022 年普通高校专升本考试招生 工作操作办法》 (皖招考〔2022〕 1 号) 的要求在 2022 年 3 月 18 日 10:00 至 3 月 22 日 16:00 报 名,并通过微信小程序随时关注自己的审核状态,在 3 月 24 日 17:00 前完成缴费。具体报名操作 流程请关注省考试院网站或微信公众号。
2.2.2 意向报考我校且符合我校报考条件的在安徽省应征入伍并在外省院校完成高职(专科) 学业的退役士兵考生须将下述资格证明材料原件按清单顺序编号扫描为电子档案命名为“外省退 役士兵+姓名+2022 专升本报名材料”发送至邮箱 572197801@qq.com(邮件接收截止时间: 2022 年 3 月 18 日 10:00 至 3 月 19 日 16:00(以电子邮件到达时间为准,逾期不再受理) ,提交材料后请 电话确认报名材料是否成功提交(联系电话: 0561-3128888) 。
在安徽省应征入伍并在外省院校完成高职(专科) 学业的退役士兵考生须携带以下材料进行 资格审核: a.本人身份证及复印件(人像面和国徽面复印在一张纸上) ;b.毕业证书(或由毕业学 校出具加盖红章的包含就读学校、专业、毕业时间等信息的学籍管理系统页面截图); c.退出现役 证; d.承诺书(附件 1) 。
3 月 21 日,资格审查结果在我校招生网公示,符合条件的考生按照应届毕业生报名流程,完 成其他信息填报、审核及缴费。
2.2.3 所有申请三等功鼓励政策退役士兵考生、技能大赛获奖鼓励政策考生须将下述资格证 明材料原件按清单顺序编号扫描为电子档并命名为考生类别+考生姓名+2022 专升本报名材料(PDF 格式文件) (例: 申请 xxx 专业鼓励政策考生张**2022 专升本报名材料.pdf) 发送至我校招生办 邮箱 572197801@qq.com(邮件接收截止时间为: 2022 年 3 月 25 日 16: 00,以电子邮件到达邮箱 时间为准,过时无效) ,具体面试时间地点另行通知。
申请三等功鼓励政策退役士兵考生: a. 承诺书(附件 1) ;b. 申请表(附件 2) ;c. 身份证正 反面; d. 退役证; e. 立功受奖证书。
申请技能大赛获奖鼓励政策考生: a. 承诺书(附件 1) ;b. 申请表(附件 2) ;c. 身份证正反面; d. 获奖证书。
未按要求提交材料的考生不具备相应资格,后果由考生本人负责。考生填报的信息和提交的 材料实行承诺制,考生本人对所填报信息和提交材料的真实性负责。对于填报提交虚假信息或材 料获取考试资格的,将按照教育部相关规定予以处理,并记入诚信档案。
2.3 资格审核
2.3.1 根据皖招考〔2022〕 1 号文件规定,考生报考资格由毕业院校进行审核,审核未通过者 不具备我校报名资格。我校将对报考免试退役士兵专项计划考生资格进行复审。
2.3.2 申请三等功鼓励政策和申请技能大赛鼓励政策考生的资格通过考生提供的证明材料进 行审核。审核未通过的不享受相应的鼓励政策,可参加 2022 年 4 月 9 日-10 日举行的普通高校专 升本考试。
如考生不能按期毕业、重复录取等原因造成无法入学后果,由考生本人负责。
2.4. 缴费
报名考试费按皖招考〔2022〕 1 号文件要求执行,我校不再另外收取其他报名考试费用。
2.5 打印准考证:
公共课考试准考证按照省考试院统一要求自行打印,具体时间和办法请关注安徽省教育招生考 试院网站或安徽省教育招生考试院微信公众号及报名微信小程序。
专业课考试准考证: 采用网上打印方式,具体查看学校官网通知www.hblgxy.edu.cn
3. 考试
3.1 考试科目
根据《安徽省教育厅关于印发安徽省普通高职(专科) 层次升入本科教育培养工作实施方案的 通知》 (皖教高〔2020〕 2 号) 文件要求,招生考试实行“2 门公共课(各 150 分) +2 门专业课(各150 分) ”的测试方式,其中公共课实行统考,由省教育招生考试院负责组织。符合免试条件的退 役士兵可自行决定是否参加公共课科目考试。
专业课考试科目:
| 专业名称 | 专业课1 | 专业课2 |
| 电子信息工程 | c语言程序设计 | 电工电子技术 |
| 通信工程 | 通信原理 | 电工电子技术 |
| 市场营销 | 管理学 | 市场营销 |
| 物流管理 | 管理学 | 物流学 |
| 人力资源管理 | 管理学 | 人力资源管理 |
| 电子商务 | 管理学 | 市场营销 |
| 经济学 | 管理学 | 政治经济学 |
| 英语 | 综合英语 | 翻译与英语写作 |
| 学前教育 | 教肓学 | 心理学 |
| 汉语言文学 | 现代汉语 | 中国现当代文学 |
| 数学与应用数学 | 概率论 | 线性代数 |
(1) 专业科目考试大纲及参考书目请关注www.hblgxy.edu.cn 。
(2) 根据《安徽省教育厅关于印发安徽省普通高职(专科) 层次升入本科教育培养工作实施
方案的通知》 (皖教高〔2020〕 2 号) 有关政策,获得安徽省教育厅等部门联合主办的全省职业院 校技能大赛一等奖或教育部等部委联合主办的全国职业院校技能大赛三等奖及以上的高职(专科) 应届毕业生,经我校面试合格,直接录取。每名考生面试时间一般为 30 分钟,面试科目为综合能 力,满分 100 分。面试未被录取的考生,可继续参加笔试。
(3) 根据《关于做好大中专等学校学生应征入伍工作的通知》 (皖征〔2020〕 7 号) 文件规 定,荣立三等功以上奖励的“退役士兵”经资格审查合格后可免试录取。
3.2 考试时间和考试地点
公共课统考由省考试院统一编排考场,各市招生考试机构负责组织实施。公共课考试地点原则 上设在考生报考院校所在市,考点安排在国家教育考试标准化考点。
专业课考试地点设在淮北理工学院校内(安徽省淮北市杜集区青年路 8 号) ,具体考场详见准考证。
| 公共课考试科目 | 考试时间 |
| 大学语文或高等数学 | 4月9日上午9:00—11:00 |
| 英语 | 4月9日下午14:00—15:30 |
| 专业课1 | 4月10日上午9:00—11:00 |
| 专业课2 | 4月10日下午14:00—16:00 |
3.3 成绩公布及复核
公共课: 按皖招考〔2022〕 1 号文件执行。
专业课: 报考免试退役士兵专项计划考生的测试成绩和专业课成绩同步公布,考生可以登录我 校招生信息网查询专业课成绩。成绩公布后,如考生对本人专业科目成绩有异议,可在规定成绩复 查受理时间内,登录学校招生网下载并提交查分申请表(电子邮箱: 572197801@qq.com) ,逾期不 在受理。查分仅限于查核答卷是否漏改、漏统、错统,如有误,将予以更正。答卷评分宽严等问题, 不属核查更正范围。查分过程中,纪律监察人员全程参与。对分数核查有误进行反馈,核查无误的 不再另行通知。
4. 录取
4.1 录取总体原则
所有专业按照《安徽省教育厅关于印发安徽省普通高职(专科) 层次升入本科教育培养工作实 施方案的通知》 (皖教高〔2020〕 2 号) 、《关于做好大中专等学校学生应征入伍工作的通知》(皖 征〔2020〕 7 号) 和皖招考〔2022〕 1 号文件精神,德智体美劳全面考核,择优录取; 公平竞争, 公正选拔。
4.2.1 申请三等功鼓励政策的退役士兵考生: 通过我校资格审核,公示无异议后,按考生填报 的志愿免试录取。
4.2.2 申请技能大赛鼓励政策考生: 通过我校资格审核,参加我校组织的面试,面试合格后按 考生填报的志愿,根据面试成绩从高分到低分排序录取。面试不合格可继续参加公共课和专业课考 试。
4.2.3 填报免试退役士兵专项计划考生: 免试退役士兵考生依据面试(综合技能考查) 成绩从 高分到低分排序,按免试退役士兵专项计划数录取,如出现考生同分,则按照考生提供的高职(专 科) 期间学业考试成绩作为录取参考。考生可自主决定是否参加公共课与专业课考试,如面试不通 过只能参与校外调剂(有公共课和专业课成绩可以增加调剂机会) 。
4.2.4 填报普通计划志愿的考生(非专项计划) :
在公共课达到省考试院划定的公共课考试合格分数线且专业科两科考试总分数不低于 80 分, 不得有缺考科目,按照考生公共课+专业课成绩总从高分到低分排序,择优录取,若考生成绩总和 相同,则按单科顺序及分数从高到低排序,择优录取,单科顺序为: 专业课 1、专业课 2、英语、 高等数学/大学语文。如出现若干名考生所有科目分数一致,且名次为录取考生最后一名,则按照 考生提供的高职(专科) 期间学业考试成绩作为录取参考。
4.2.5 填报非免试退役士兵专项计划、原建档立卡考生专项计划的考生录取细则与普通考生录 取细则相同,单独排序,按相应专项招生计划数择优录取。
4.3 计划调整原则
若招生专业生源不均衡,我校将进行计划调整尽可能满足考生志愿。调整总体顺序为: 校内计 划调剂、外校生源调剂。
4.3.1 校内计划调剂
若专业内计划类别之间计划、生源不平衡,未完成计划调入该专业生源充足的计划类别。规则 如下: 普通计划类、免试退役士兵专项计划、非免试退役士兵专项计划、原建档立卡专项计划顺序, 将未完成计划平均调整到该专业生源充足的计划类别中(不能平分的优先满足排序靠前的计划类 别) 。
上述各类计划调整结束后,若文理兼招专业不同专业类别之间出现计划、生源不平衡,将未完 成计划调入同一专业生源充足的专业类别,再按上述规则调整到计划类别中。
4.3.2 外校生源调剂
若校内专业计划调整录取后仍有未完成的招生计划,在公布缺额计划后规定时间内接受校外生 源调剂。
调剂考生需同时符合以下条件:
a.申请调剂的专业与原报考专业公共课考试科目相同、专业类别一致,不接受跨专业类别调剂; b.公共课达到省考试院统一划定的分数线且未被任何学校录取(填报免试退役士兵计划调剂志愿的 考生除外) ;c.毕业专业须符合我校招生专业范围要求; d.两门专业课总成绩之和不低于 80 分, 且不得有缺考科目。
调剂考生录取细则:
考生在规定时间内重新登录系统填报征集志愿,根据考生填报志愿按照公共科目总分从高分到 低分进行录取; 如公共科目总分相同,则按单科顺序及分数从高到低排序进行录取,单科顺序为:
英语、高等数学/大学语文。如出现若干名考生所有科目分数一致,且名次为录取考生最后一名, 则按照考生提供的高职(专科) 期间学业考试成绩作为录取参考。
免试退役士兵专项计划接收调剂办法: 我校对填报免试退役士兵专项计划缺额计划的考生将组 织面试,时间、地点另行通知。
4.4. 录取结果公布
考生录取名单在淮北理工学院官网发布,请考生自行登录查询。
5. 报到注册
录取确认考生名单经安徽省教育招生考试院审核批准后,我校即发放录取通知书。新生持录取 通知书、专科毕业证书、个人档案等在我校规定的时间内报到入学,报到时不能提供相关材料,或 所提供材料与报名时不一致的,不予办理入学手续,其入学资格无效。
对录取后未报到、 自行放弃入学资格的免试退役士兵,不再享受免试专升本政策。
6. 资格复查
新生入学后,我校根据招生政策、录取标准、《普通高等学校招生体检工作指导意见》 及学籍 管理相关规定,对新生报考及录取资格进行复查,对不符合条件或有弄虚作假、违纪舞弊行为的, 取消入学资格,并按照相关规定予以处理,由此产生的一切后果由考生自负。
7. 学籍学历管理及待遇
普通高校专升本学生在校学习期间,学籍管理按照《普通高等学校学生管理规定》 执行。
普通高校专升本学生按教学计划修完规定课程,成绩合格,由学校颁发普通高等教育本科毕业 证书。按照《教育部关于当前加强高等学校学历证书规范管理的通知》 (教学〔2002〕 15 号) 精 神,专升本学生毕业证书的内容须填写“在本校××专业专科起点本科学习”, 学习时间按进入本 科阶段学习的实际时间填写。符合学士学位授予条件的授予相应学士学位。
普通高校专升本学生的学费按照安徽省发展改革委员会、省教育厅备案的标准执行。学费标准 与普通本科相应专业学费标准相同。收费标准如有变更,按照安徽省发展改革委员会、省教育厅备 案的最新收费标准执行。
普通专升本学生毕业时,执行国家本科毕业生的有关就业政策。
8. 资助政策
学校建立了“奖、助、勤、贷、减、免、补”七位一体的学生资助体系。通过国家奖助学金、 生源地助学贷款、校内奖助学金、勤工助学、学费减免、临时困难补助等多种措施,帮助家庭经济 困难学生顺利完成学业。
9. 违规处理
在报名、考试中违规的考生及有关工作人员,严格按照《国家教育考试违规处理办法》 和教育部有关文件规定处理;涉嫌违法的,移送司法机关,依照《中华人民共和国刑法修正案(九)》 等追 究其法律责任。
10. 其他须知
10.1 考生本人应坚持诚信的原则,报名所填报材料必须真实。
10.2 我校普通专升本招生考试各项工作在学校普通专升本招生考试工作领导小组统一领导下 进行,校纪检监察部门全程监督。
10.3 根据《安徽省教育厅关于严禁职业院校升学考试改革试点高校举办升学考试考前辅导的 通知》 (皖教秘高〔2014〕 6 号)要求,我校及其教职工(含与学校有劳动关系的临时工作人员) 严 禁举办或与社会机构联合举办任何形式的升学考试考前辅导。严禁参加专升本本科高校为社会中介 或培训等机构进行教学、宣讲、讲座等任何形式的辅导活动提供学校教室、宿舍、图书馆等校内场 所。严禁高校人员参与升学考试考前辅导的教学等任何形式的活动。
10.4 淮北理工学院网站(www.hblgxy.edu.cn) 是我校相关招生考试、录取信息发布的唯一渠 道,请广大考生主动及时关注,学校不再具体通知考生本人,考生因个人原因造成后果的由考生本 人承担。
10.5 学校将严格落实国家和我省疫情防控工作要求,专门制定普通专升本疫情防控工作方案 和应急预案,确保考生健康安全。所有考生须按照疫情防控要求,配合学校工作人员完成相关工作。 具体要求请关注我校网站(www.hblgxy.edu.cn) 。
本校承诺严格执行国家招生政策,坚决杜绝任何形式的有偿招生,学校及工作人员不参与任何 中介机构或辅导机构教学、讲座等活动。以学校名义进行非法招生宣传等活动的中介机构或个人,本校将依法追究其责任 。学校举报电话: 0561-3880235; 安徽省教育招生考试院举报电话:0551-63609561,举报信箱: jiancha@ahedu.gov.cn。
11. 联系方式:
招生热线:0561-3128888 电子邮件: 572197801@qq.com
网 址: www.hblgxy.edu.cn
备注: 院校测试时间和方式视疫情发展情况而定,请密切关注我院www.hblgxy.edu.cn 网站, 并保持手机畅通。
本章程由淮北理工学院负责解释。
以上文章转载至淮北理工学院官网,如有侵权请联系立即删除。(www.hblgxy.edu.cn)
以上就是关于2022年淮北理工学院普通专升本招生章程的简要介绍了,希望大家在2022年安徽专升本能够取得自己心仪的成绩。如有更多想要知道安徽专升本院校的相关资讯,如专升本招生学校、考试动态、招生专业等。敬请关注安徽专升本(www.ahsxez.com)。
想了解更多安徽专升本考试信息,可以关注安徽传爱专升本网微信公众号哦,回复【升本试题】获取安徽专升本真题哦,还可以扫码加入右侧【安徽专升本考试交流群】或点击【在线咨询】为你在线解答,快跟上安徽专升本考试大部队吧

安徽专升本声明
(一)由于考试政策等各方面情况的不断调整与变化,本网站所提供的考试信息仅供参考,请以权威部门公布的正式信息为准。
(二)本网站在文章内容来源出处标注为其他平台的稿件均为转载稿,免费转载出于非商业性学习目的,版权归原作者所有。如您对内容、版权等问题存在异议请于我们联系,我们会及时处理。
文章来源于网络,如有侵权,请联系删除

新手指南
资考老师
教资培训
升本报名
自考咨询
成考咨询



