安徽专升本持续为大家带来复习备考资料,接下来为大家带来2023年皖江工学院专升本招生范围有哪些的详细讲解,希望能帮助大家顺利备考哦。预祝大家考试成功哦。

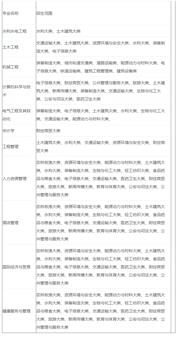
2023年皖江工学院专升本招生范围有哪些?
真题怎么找:22年专升本真题正在持续整理中,大家可以关注【安徽传爱专升本】微信公众号,了解安徽专升本的相关资讯,避免漏掉重要信息。回复【升本试题】免费领公众号真题资料!

本次公布的为我校2023年普通高校专升本拟招生方案,最终招生专业、计划、范围、考试科目等内容,以明年我校经省教育厅审核后发布的2023年普通高校专升本招生章程为准。
以上就是关于2023年皖江工学院专升本招生范围有哪些的简要介绍了,希望大家在安徽专升本考试中能够取得自己心仪的成绩。想知道更多专升本考试的相关资讯,如安徽专升本常见问题、招生学校、考试动态、招生专业等。敬请关注安徽专升本考试网。
想了解更多安徽专升本考试信息,可以关注安徽传爱专升本网微信公众号,回复“升本试题”即可获取安徽专升本真题。还可以扫码加入右侧【安徽专升本考试交流群】或点击【在线咨询】为你在线解答,快跟上安徽专升本考试大部队吧!

安徽专升本声明
(一)由于考试政策等各方面情况的不断调整与变化,本网站所提供的考试信息仅供参考,请以权威部门公布的正式信息为准。
(二)本网站在文章内容来源出处标注为其他平台的稿件均为转载稿,免费转载出于非商业性学习目的,版权归原作者所有。如您对内容、版权等问题存在异议请于我们联系,我们会及时处理。
文章来源于网络,如有侵权,请联系删除

新手指南
资考老师
教资培训
升本报名
自考咨询
成考咨询



